明贤法师:入中论讲记 第十次课程 第十九讲之 他生的因、缘、果元素总表
发布时间:2013年10月03日
明贤法师:入中论讲记 第十次课程 第十九讲之 他生的因、缘、果元素总表
《入中论》第十次课程总第十九讲之:他生的因、缘、果元素总表
主讲人: 上明下贤法师
主办:北大禅学社
时间:2009年5月30日晚
地点:北京大学理科1号楼1114室
他生的因、缘、果元素总表
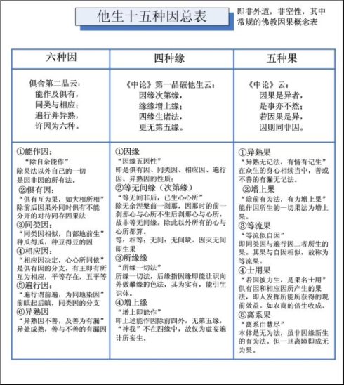
1,标题,不是“十五种因”(因只有六种),而是“因、缘、果”共十五种。
2,《俱舍论》第二品云:“能作及俱有,同类与相应;遍行并异熟,许因唯六种。
3,“因果若异者,是事亦不然”,“若因果是异,因则同非因。”
4,能作因。除果法以外自己的一切因法。
5,异熟果, “异熟无记法,有情有记生。” 异熟果是无记法,既没有善的性质,也没有不善的性质,只是根据有情先前或善或恶的业所得到的应得的结果,结果本身非善非恶。
----------------------------------------------------------------------------------------------------------------
-----------------------------------------------------------------------------------------------------------------
欢迎投稿:lianxiwo@fjdh.cn
------------------------------ 权 益 申 明 -----------------------------
1.所有在佛教导航转载的第三方来源稿件,均符合国家相关法律/政策、各级佛教主管部门规定以及和谐社会公序良俗,除了注明其来源和原始作者外,佛教导航会高度重视和尊重其原始来源的知识产权和著作权诉求。但是,佛教导航不对其关键事实的真实性负责,读者如有疑问请自行核实。另外,佛教导航对其观点的正确性持有审慎和保留态度,同时欢迎读者对第三方来源稿件的观点正确性提出批评;
2.佛教导航欢迎广大读者踊跃投稿,佛教导航将优先发布高质量的稿件,如果有必要,在不破坏关键事实和中心思想的前提下,佛教导航将会对原始稿件做适当润色和修饰,并主动联系作者确认修改稿后,才会正式发布。如果作者希望披露自己的联系方式和个人简单背景资料,佛教导航会尽量满足您的需求;
3.文章来源注明“佛教导航”的文章,为本站编辑组原创文章,其版权归佛教导航所有。欢迎非营利性电子刊物、网站转载,但须清楚注明来源“佛教导航”或作者“佛教导航”。
2.佛教导航欢迎广大读者踊跃投稿,佛教导航将优先发布高质量的稿件,如果有必要,在不破坏关键事实和中心思想的前提下,佛教导航将会对原始稿件做适当润色和修饰,并主动联系作者确认修改稿后,才会正式发布。如果作者希望披露自己的联系方式和个人简单背景资料,佛教导航会尽量满足您的需求;
3.文章来源注明“佛教导航”的文章,为本站编辑组原创文章,其版权归佛教导航所有。欢迎非营利性电子刊物、网站转载,但须清楚注明来源“佛教导航”或作者“佛教导航”。



