明贤法师:法宝论 第十八讲 实修止观直趣二无我
明贤法师:法宝论 第十八讲 实修止观直趣二无我
止观为根本
前面讲了“止”和“观”的释名,提到诸经论分别以何种名义诠释它们。
止观在修行中的决定性作用,诸经论有一个共同譬喻:大乘无量三摩地均源于止,大乘功德均源于观,就像所有树木的枝、叶、花、果皆以树根为本。对止和观的譬喻基本是一样的。
止观缺一不可
止与观之间,存在一种必然的逻辑关系,不管是什么人,修行中若二者缺其一,另一部分的用功肯定不会顺利(详见表17-4 止观并修列表)。
观依靠止:
如夜观壁画,无风动,灯亮,方能看清,观依于止是此理。
经典中,最直白的譬喻是:在修观时,若缺乏止的能力,就像晚上借助蜡烛看壁画,没有风动时,灯光是明亮的,便可以看清。观要依靠止,就是这个道理。若止的能力不够,就像刮风了,蜡烛被吹得摇摇晃晃,甚至被吹灭,也就根本看不清房子里的壁画到底是什么。所以,无论观的能力有多强、多有智慧,若无止力,是不能对所想了解的境界如实通达的。
止依靠观:
浑浊水中,虽无波动,并无澈见,止依于观是此理。
有止力的人缺乏观力,缺乏观的智慧,就像在浊水中,即便水波不动,也无法看清水下是什么。止必须要依于观,就是这个道理。若知见浑浊,止的能力再强,也还是一池浑水,什么都看不清。
进入“止”的前提条件
如何进入止和观?在表17-4中,可以了解到它们各有其条件,这些相关条件只是一部分,不是全部,但依这些条件也能大致了解,在生活中创造怎样的顺缘有利于得到止和观。
进入止的条件:
第一,衣食方面不要成为顾虑。
若成为顾虑,要操心、操劳于衣食和生计,这就很难了。
第二,居处无恶友、恶兽等隐患。
若修行的地方隐患过多,也会放不下心,不能安心办道。
第三,居处区域没有流行的疾病。
这也是个必要条件。本来已安心修行,但流行疾病传来,别人生病了,或言语中对流行疾病的提示让自己操心了,止的功夫也用不下去。就像现在,甲型流感来了,若严重到身边很多人都患上,我们便没心思闻法修行。
第四,师友之间戒见都相同。
此点,我们这些在一起学习中观的道友有很好的条件,因为大家戒行与见地基本相同,都在学习和逐步接受中观正见。这样,戒与见的部分不会有太大差异,在一起经常切磋沟通,没有不同见的人,不会动摇修止观的根本知见,这也是个非常必要的条件。有的经论中,一些特殊修行法门甚至要求:戒行不同的人不许共住;或要求不能共喝一条河中的水;或知见不同的人在河上游洗了手,这条河的水便不能用了。
第五,居处昼无喧扰,夜静声寂。
居所处白天没有很大的喧嚣与干扰,晚上比较寂静,有利于止的修行。
以上五个条件主要谈居处(居住的处所)能让人心生欢喜。心生欢喜的地方利于修行止(奢摩他)的功夫。若拿到《清净道论》中,条件还会更严,有十八种,包括听到鸡犬声都不太容许。《清净道论》对修止的要求,好几处是针对僧团、出家僧众说的,这里扩大了范围,更宽泛些,是我们基本能做到的一些条件。
第六,对衣食等,能少欲知足。
对现代人来说,“少欲知足”是一种难能可贵的素质。能将现代经济高速发展、物质繁荣的社会看得很淡,才能少欲知足,否则来了一个狂潮,我们就跟着抢购去了。作为一个修行人,虽然常常要有随许世俗的态度,但还有另外一部分是要观察的:在世间生活时,有多少是过分随流、干扰心性的。
第七,断买卖贸易杂缘,断医卜星算等邪命。
买卖贸易的过程,或在某些职场中,不要过分操心细节,否则会对修止产生不利,让心力过分憔悴,心绪过分繁琐。也要离开一些杂缘,包括医、卜、星、算,这些都属“邪命自活”。在戒经中,作为居士,不该“邪命自活”。
“邪命自活”有很多种。如果以医为职业,便当另说。若非医职人员,却易位谈医,自愚惑他,为人谈病,或者卜筮,“你名字不好、住家风水不好……给你算一算、拿一拿、推一推……”给人以心理暗示或施与精神操控,使人对自己命运、居处产生多种忧患,增添挂碍。这当然不利于修止——让别人“止”不了,自己也“止”不下来。中国的卜筮方法有很多,如铁算盘、紫微斗数、周易、八卦、堪舆、风水……相生相克的道理多得很,但这些道理,无论算得多好,都与修止的前提条件相违背。
第八,行为不损他,有则速忏。
这便是戒行,核心内容是不要去损害其他众生。
第九,断非分的名利追执。
现代的信息社会,事事处处都难免名利色彩。非分的追逐与执著,是我们的障碍。
入“观”之前提(必要)条件
第一,要依止中观正见。
此处依止中观正见,并不是观修到了某种水平,仅是从知见判断上依止中观正见。实指依中观正见确定世界观与人生观的一些根本问题。
第二,听闻无误教授,引正见成熟。
所得到的教授与教诫,需要没有错误。我常说,大家有机会闻思中观这样一门佛法,是异常难得的因缘。眼下有误的教授可谓铺天盖地,而我们竟然能学到《入中论》。此论于见、修、行、证诸方面,在现今都有绝对优势,应当确立这部论作为我们暂时的无误教授,若以后还有更好的,我们再确立更高目标。
第三,明晰了义与不了义间宗旨的界别。
了义与不了义的经论,了义与不了义宗旨之间的界别,自己应能判断清楚。了义与不了义界别混淆,是对“法”不生信心的根本原因。对“法”没信心,便算不上“皈依法”。凡是“皈依法”,需要对正法产生百分之百的信心。
对“法”有全面信心,至少要对释迦牟尼佛所说的“法”,知道其大意所在。比如,四念住、四正勤等,知道都属于修止的法门。虽然修止的法门很多是在人无我修行的范畴内,还不在大乘观察修的范畴内,但有其特殊意义。一位大乘行者,不只知道人无我和法无我空性如何观修,同时对修止的法门该如何运用,它的独到功用,也会非常清楚。
所以,对中观有全面掌握的人,只要是释迦牟尼佛说出来的八万四千个修行法门,没有一个法门他不生信心。他会非常开放地面对任何一个修行的宗派,会很热心地渴求和学习,乃至在其修行生活中一一验证。
这种全面和积极向上的正法欲,只有依止了良好的正见后才能产生。这种情况在现代已经越来越宝贵了。据我观察,绝大多数人现在开始“关门”——打开自己的一个修行门,关掉八万三千九百九十九道门。为什么要将这些门关掉?因为觉得只有我修行的这一门可靠,漫天下都是“邪说”,漫天下都是“邪见”。分不清“邪说邪见”的来源,不知道这些是由于自己无法全面地驾驭,而直接关闭了对佛所说的八万四千法门的信心。这也就麻烦了,这种状态会一直影响我们,使我们对佛陀亲说的“法”不能全面接受,产生“舍法”的隐患。
某些人在三皈依中,时常缺乏对于“法”全面皈依的意识。若出现此种情况,“皈依法”便不能圆满。连基础的三皈依都不圆满,还怎么谈修行?至少,在确定中观正见之后,对佛所说的全部法统都能主动接受。这样来说,我们目前修行所处的状态是主动的,这种“主动”至关重要。
此“主动”由何得来?明晰了义与不了义的界别。若非以了义方式说明佛陀修行的法类,便要懂得将其摆在不了义的位置上。佛说了一个不了义的法门,并不是说佛的证悟不了义,包括有些大师说的临时性,有特殊环境、特殊对治作用的不了义法门,也有其特殊意义存在。不能因为世界上还有不了义的“法”,便认为说那些法的人都没有证悟;也不能因为有人说出过一个了义的法门,便说明其人是一个开悟、圆满了义的人。这两种判断都有问题。
明晰了义与不了义经论宗旨的界别至关重要。全面驾驭佛三转法轮的修行法要的特质后,可以直接判断了义与不了义,可谓“不被天下老和尚舌根所转”。自己会判断了以后,才算得上是个修行人。否则,在此前不要说“天下老和尚的舌根”,随便哪本书,随便哪个人,都能让我们跟着转,这是非常危险的状态。
第四,余论无此法,依龙树、月称此唯一中观道。
要知道我们目前所接受的体系,这套中观正见,是“余论无此法”的中观正见。
龙树菩萨与月称菩萨传承的这一中观道,就像白天的星辰,非常稀有。这不是自卖自夸,大家一定会有所认识。学习过程中,若将这一“法”与其他“法”作比较,便会发现,此“法”有其不可改变的殊胜性。既然现在已经学到了这一部分,我们就以这一部分为指导自己修行思想的核心经论,从此展开自己有为的修行。
修行这件事情,磨刀不误砍柴工。若刀磨好了,一刀下去,十万八千斤都解决了也有可能;若刀没磨好,总在折腾,越折腾越没信心。若到那种状态,真不知该信佛好还是不信佛好,结果恐怕会比较危险。所以,回忆马丁·路德的父亲临终时的痛苦,最后放弃宗教信仰,才真是可惜!一辈子在那里努力,都是一团漆黑,不知道自己所行的合理之处,那很可悲啊!
第五, 精进。
有了以上基础,剩下就是精进。
若见地圆满了,虽然梦中功德也会增长,但你醒来时,还是要精进,能做到的就要去做。不要掌握了这套中观正见后,埋在心里睡觉去,那也就辜负这次学习了。
中观正见是万分难得的。若不依月称论师这种构建方式,很可能折腾了半天,也没多大进展。比如,有关“止”和“观”这部分,从智者大师以后,止观道在社会上就是一个不太普遍的修行传承。明清以后,止观体系的传承就越发式微了。甚深的止观精要,现在很难去统摄。所以,学到这些法义以后应知道珍惜;同时要学以致用,不要将止观之道的知识浪费了。
这是有关进入止观的条件,还有一些进入的善巧。
修“止”的善巧
“条件”是必要的,可以人为创造。“善巧”是什么?是可以“投巧”,找捷径之处。
第一,心过外散,可专注或思维佛像而摄心。
心过分外散,不利于修止,该怎么办?比如在日常工作中,每天都是信息千千万万,分别心千千万万,心静不下来,怎么办?有个特殊善巧:专注佛像。可以请一尊自己比较有信心的佛像,供在面前,睁开眼看佛像。若佛像的体积小,就看他的全体;若佛像的体积较大,就看这尊佛像的某一局部,比如眉间、眼睛、白毫、肉髻、发髻等处,都可以。总之,选择的关注对象不要信息量太大,选择一个有利于将心收起来、信息量较小的部位进行关注。关注佛像的过程中,逐渐地心便能收起来了。
关注佛像,表面是个修观的方法,但其具备修止的作用。因为佛是我们敬重的依止境,对此敬重的对象专注一缘,这与信心中“专注”的那部分产生内外的呼应,使我们能尽快地让散乱心皈依,专一下来。
第二,自然正坐,离沉掉。
有时候,心过分散乱是源于自己用功时,坐得不够舒适或不够端正。有时外面并没有散乱的干扰因素,但因坐姿不够轻松、不够端正,也容易让心散乱(过分外散)。
第三,以礼佛、皈依、忏过等摄心。
用这些方式也可以摄心。很多时候,散乱心是因为缺少信心,或不慎因果。所以,在礼佛、忏悔、皈依过程中,心自然便收摄起来了。
修“观”善巧
第一,着力寻求解悟(定解)。
着力寻求解悟,也可说着力寻求定解(决定之趣)。定解往往以一代万。若解悟的部分确立了,很多杂乱的学习闻思等便都归一了,由复杂变为简单。“解悟”是至关重要的成果,可由闻思直接获得,可由辩论获得,也可由逐日的进修获得。着力寻求解悟,这是进入“观”的一个非常重要的步骤。这个步骤若成熟,一定可以“以一代万”。
第二,自思其价值,世尊为求四句偈剜身肉燃千灯。
修观不专一,有时是因为对修观及般若正见的价值不够确定、不够明朗。此情况下,便要思维中观正见的价值,可积极阅读释迦牟尼佛以往求法的公案。比如,佛过去为求四句偈,剜身肉燃千灯供佛,等等。有时,我们的心需要像小孩一样去驯服,它不是你明白这个道理后就听这个道理的。这时,主动找些此类素材让自己阅读,善意的心便产生了。
第三,舍身忍苦求法。
修观,应该舍得让身体吃些苦,忍苦求法。
第四,有如一览众山小,能破正理如执掌地图。
给“观”确定一个位置:如果中观正见确立了,对自己整个宗教信仰,就像“一览众山小”一样——上到泰山顶,其他山便尽摄眼底。这时自己就像一个活地图,到每个地方都知道下步该怎么走。因为掌握了最终所要把握的中观正见以后,其他每部分的修行,无论了义还是不了义,自己都知道这步在什么位置,下步该怎么走。
所以,修行人也要掌握地图,中观正见便是大家最好、最详细的修行地图。
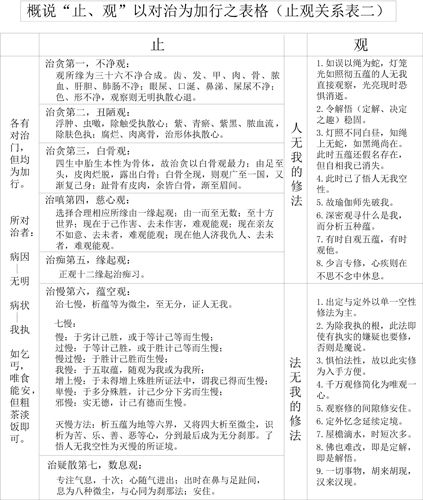
概说“止、观”以对治为加行
下面表格所列是对治的法门。

此前讨论过四念住、四正勤、四如意足等,拿到“止”和“观”这一大体系中,都属于对治的法门。凡称为“对治”的,便属于加行,还不是正行。加行部分总共有多少?
在止的方面,加行有:
第一,不净观对治贪心。
第二,丑陋观对治贪心。
第三,白骨观对治贪心。
第四,慈心观对治嗔心。
第五,缘起观对治愚痴。任何一个事物从无明到行,一直到最后的生、老死,因为对全过程缘起因果的逻辑关系不了解,所以才有“痴”的情况出现,对治“痴”便一定要用缘起观。
第六,蕴空观对治我慢心。我慢心是一种特别有意思的心。它的生起有一个要求:你的身体比较好,身心状态比较调顺。有此基础后,我慢容易生起。身体很脆弱的人,我慢心一般会比较少。
对治我慢也有一个善巧,即是直接观察这个色身,用人无我空性的观法,让色身“我”的感觉、“我”的执著被打破,照见它是本来空性的,光明产生,我慢心当下就消失了。所以,我慢心的对治实际就是人无我空性的修法。
第七,数息观对治疑散心。“疑心”就是一种散乱心,所以将“疑”和“散”连在一起,称为“疑散心”。疑散心的对治方法是数息观。有些人说“佛教的正见别人不信”,若不信的人是一位修行人,可以让他修数息观。只要数息观进行到一个身心都比较寂止的状态,对于佛教、中观的正见,自然能与之相应,愿意信受。
观的加行有两大部分:
第一,人无我的修法。有八个必要的方式(或者说八个必要的条件)。
第二,法无我的修法。有九个部分。
以上加行各有其对治作用,这里就一道算盘全算给大家了。来学习一下,这些对治都该怎么做。即便记不很清楚也没关系,以后真要运用时,都不会错得太远。当然,若能记清楚更好。
加行淡茶饭,乞士最相宜
这些对治都称作“加行”。对待加行该是什么态度?现在学习,可将加行看做“治病”。病的原因是什么?根本原因是“无明”,一旦生起,病状就是“执著严重”。
为什么列出这么多加行,而正行反倒不多?打个比方。据说,当年朱元璋做乞丐讨饭时,别人曾以“珍珠翡翠白玉汤”解决了他的一餐之忧。即便你知道他日后将贵为帝王,而现在身为乞丐的他向你讨饭,你该给他什么吃?
我曾向一位居士提出这个问题,但答案不切合实际。我最后告诉他:“如果一位乞丐向你要饭,那么很简单,你不能说:‘山中的珍奇,海里的海鲜,地上的美味,各种蘑菇菌类,我这里应有尽有。’说这些都没用,最重要的是拿一碗粗茶淡饭,让他能吃到口,马上解决他一餐之饥。这样一碗饭最现实。”
为什么拿乞丐打比方?大家现在都存在这个问题:在实际用功、觉受这方面,可能绝大多数人还没上路(当然功夫有成就的,我不敢随便判断),基本就和乞丐一样,现在要的只是粗茶淡饭。虽然中观正见也很关键,要树立,但现在若能拿点粗茶淡饭出来,让人能吃到口,这是最现实的。
所以,此处列出很多“粗茶淡饭”。
止加行中的“治贪三要门”
治贪第一,不净观。观所缘为三十六不净合成。齿、发、甲、肉、骨、脓血、肝胆、肺肠不净;眼屎、口涎、鼻涕、屎尿不净;色、形不净,观察则无明执散心退。
治贪心的第一观是不净观。修不净观一定要有诀窍:要从脚底修起,然后由脚底向上延伸,最后是头部。“不净”是怎么观?牙齿、头发、指甲、肉、骨,包括脓血、肝胆、肺肠这些,观其为不净,还包括眼屎、唾液、鼻涕、屎尿等不净,颜色和形态都不净。
观察这些时,无明的执散心(因为执著而产生的散乱心)自然就会退下去。比如,散乱心看起来很不好对治,但只要使用不净观的方法,便很好解决。因为心各有各的归属,各有各的来源。找到这个心的来源,就像停电一样,将执散心的电停掉了,心马上就沉静下来了,效应当然明显。
治贪第二,丑陋观。浮肿、虫噉,除触受执散心;紫、青瘀、紫黑、脓血流,除肤色执;腐烂、肉离骨,治形体执散心。
治贪心的第二观是丑陋观。大家看过的电影可能不少,西方电影中,如果有个魔兽角色,脸上有一些很让人害怕的小虫爬来爬去,或脸上忽然变成墨汁、脓血之类的东西,确实能让人产生对内心执著的对治作用。西方人为什么动这种心思,拍出这种镜头?不是要打动人吗?这好办,拿恶心的来,这就打动人了。“恶心”,是激发起“不净”的心。“干净”的心才产生贪执,“不净”的心令贪执退散。
这个原理并不简单。西方人对“心”的判断和研究由来已久。尤其伊文思·温兹将佛教中阴救度的法本传译到西方后,他们心理学的结构产生了很大变化。他们懂得,一种心产生后,用另外一种心能产生对治作用。佛教的很多用心方法,他们在逐渐掌握。
若观到皮肤青瘀、紫黑、脓血等,对皮肉触受的执著便会很快消散。若对肉和骨进行观察,便能让人远离执著形体,这种执著心便可以退失。
治贪第三,白骨观。四生中胎生本性为骨体,故治贪以白骨观最力;由足至头,皮肉烂脱,露出白骨;白骨全观,则观广至一国,又渐复己身;趾骨有皮肉,余皆白骨,渐至眉间。
治贪心的第三观是白骨观。对治贪心,白骨观比丑陋观、不净观更生猛,效果更直观。《红楼梦》中,贾瑞拿着镜子,看正面是王熙凤,看反面,白骨在镜子里出现了。白骨的出现,会使他放下对世间的贪执。
在胎生、卵生、湿生、化生四种生命中,凡胎生的(人属胎生)有一种基础本性:以骨体为“地大”的本性。为什么从胎出生?胎里出生的物质的本性,是由骨骼本体中的一部分流散出来的。人之所以“正性命”(《圆觉经》云:一切众生,皆因淫欲而正性命),有肉体产生,就是因为有“地大”产生。这是人来到这个世界后执著的物质基础,它是物质部分的来源。
由这部分物质产生的贪心,要从骨骼开始,才能解决问题。所以在四生中,“胎生的本性是骨体”提供了一个原理:进行白骨观除贪心,最行之有效。
历史上,佛陀倡导弟子修行,并对广大弟子广泛推介白骨观。从修行成效方面说,白骨观对人的改变最直接。
首先,从脚到头进行白骨观。白骨观一般的起点是左脚大拇趾的最前端。“观”不只是想着这个地方,也不只是看着这个地方找点感觉,观这个地方时,意识也都下去了,是对这个地方的感受作引导。作什么引导?让大拇趾的皮肉产生膨胀。观它膨胀时,便感觉脚趾真在膨胀,“膨胀”的触觉同时也产生了。这是实际“观”的开始。
随着膨胀感越来越强,下一步观察它不仅膨胀、青瘀、肿大,最后腐烂了。当腐烂到开始破皮时,甚至从触觉上会感觉脚趾的部位忽然一凉,那就是观它破皮的时候,相应的触觉也产生了。
当它腐烂的肉开始脱开骨节,白色的骨节露出来了,我们会感觉那节脚趾消失了。那个地方就是一个白骨的景象,“脚趾”的任何触觉都没有了。由第一节逐步向上推进,脚趾的第一节、脚的第一节,包括下肢的第一节,逐渐向上观。
此过程中,当观成了全身骨节都变成白色,然后便开始扩展,到身边的人也变成白骨,更多的人都变成白骨,乃至平时接触的所有人都变成白骨。及至自己知道全世界的人都是白骨时,便将这些白骨观想成脚趾的第一节白骨,全世界所有人的白骨都等同于自己脚趾的第一节白骨。
这种“等同”的观照成功后,便接着将这种白骨观向上推进。但要注意:当观察从脚底的白骨一直推进上来,全世界的人都变成脚底的白骨时,要留一点——左脚拇指第一节趾关节内侧的表面部分,它上面还有一些皮肤,就跟现在健康脚的皮肤一样。要留这样的一个余地,不能让所有地方都变成白骨。然后再继续向上观,一直观到额头,并要观想眉心部分留有皮肤,与健康的人一样。
若缺乏了这个环节,便会出现一个问题:人会过分出离、过分厌世,乃至产生自杀倾向。
所以若真要修观,确实需要一位老师不停地关照。自己的观修在进展过程中,若没有一位比较理性、有经验的人在身旁引导,容易出问题。
佛典记录中,白骨观是使修行人迅速得到阿罗汉果证的观照法门。
慈心观治嗔、缘起观疗痴
治嗔第四,慈心观。选择合理相应所缘由一缘起观;由一而至无数;至十方世界;现在于己作害、去未作害,难观能观;现在亲友不如意、去未者,难观能观;现在他人济我仇人、去未者,难观能观。
第四部分是慈心观,对治嗔恨心。对治贪心需要缘于地大的物质进行修观,对治嗔心不能缘于地大,要缘于慈心。缘于地大是对治人的过分贪执、黏稠的执著,而对治嗔心要用慈心观,选择一个合理相应的所缘进行观照。
慈心观的方式有很多种,大乘佛法中所谓的念母、知恩、报恩等,都属此类。在《清净道论》中,对慈心观所缘的禁忌谈得较多。比如,有人有嗔恨心,生活中有一位很好的朋友,如果一直以那位朋友作为所缘进行观照,嗔恨心虽退散了,但产生了另外一个执著:贪心的执著,也许就不想用功了,现在修行也不修了,跑过去找那位朋友去了。这种慈心来得太过分直接了。
治痴第五,缘起观。正观十二缘起治痴习。
对治痴心的十二缘起观,13讲有过详细说明。总之,是从无明、行一直到老死,这样一套整体的推想。
蕴空观伏慢
治慢第六,蕴空观。治七慢,析蕴等为微尘,至无分,证人无我。
对治慢心的观来源于对五蕴的分析。慢有七种,在《俱舍论》卷十九中,对心和心所的结构,都已列得非常清晰。
一、慢。慢是怎么来的?
于劣,于等,如其次第,谓己为胜,谓己为等,令心高举,总说为慢。
与不如自己和与自己同等的人相比较,发现自己已超过了下等,只要超过了下等,就产生我慢心,容易满足;对与自己同等的,有没有超过就不管了,反正这种我慢心就生起来了,这总称为“慢”。
二、过慢。
于等,于胜,如其次第,谓胜,谓等,总名过慢。
与和自己同等的人、与比自己强的人比较,认为自己超过同等的人,又认为与比自己强的人一样,这便称为“过慢”。
三、慢过慢。
于胜,谓胜,名慢过慢。
对胜过自己之人,认为自己胜过对方,而以相反的眼光去看待,这是“慢过慢”。
四、我慢。
于五取蕴,执我、我所,令心高举,名为我慢。
我慢是对五蕴生起“我”和“我所”的执著。对五蕴产生“我”的执著,这就已是一种我慢在形成。对修行人而言,不能过分执著色身的原因也就在此。原则上,“我”就是心,是对五蕴集聚的一种执著。对五蕴集聚的执著生起了,其实我执、我慢执就生起来了,这便是“我慢”。
五、增上慢。
于未证得殊胜德中,谓已证得,名增上慢。
自己没有获证的,认为自己获证了,判断超过了自己的实际水平,这称为“增上慢”。
六、卑慢。
于多分胜,谓己少劣,名为卑慢。
与极优越、远胜过自己的人相比,却认为自己只比人家差一点点,这称为“卑慢”。或是比不过上者,但比中、下者还要强,认为自己还不错而生慢心。像寒山大师所写的“他人骑马我骑驴,仔细思量我不如,再看身后推车汉,比上不足下有余”,便属此类。不管怎么说,还有值得骄傲的地方,这是“卑慢”。
七、邪慢。
于无德中,谓己有德,名为邪慢。
没有德而自认为有德,以所行过失为功德而生的慢心,称作“邪慢”。尤其外道,诸慢之中多生邪慢,他们根本就不知道自己所行就是过失,反以此为功德,所以称为“邪慢”。
慢的种类虽多,灭慢的方法并不复杂,主要是分析五蕴。将五蕴分析成为“地、火、水、风、空、识”六界。也不要直接用人无我空性的方式,认为:“它本来就是没有的,怎么是有呢?”暂时我们达不到,那就采取一个步骤,将“四大”列为其中分析的中间台阶,先分析色身的最小单位,坚硬的部分是地大,暖性的部分是火大……就采取这种方式来分析。经过一番分析便发现:一只手原来是由很多极微小的微尘组成的。
以前的课程,没分析过“微尘”。微尘重点就是一个“尘”字,此“尘”的前后世,分解成诸多刹那。偏重于方位、处所来说的,称作“尘”;偏重于时间、前世后世来说的,称作“刹那”。佛经中经常出现“尘刹”这个词。
《俱舍论》卷十二中说:
极微为初,指节为后。应知后后皆七倍增,谓七极微为一微量,积微至七为一金尘,积七金尘为水尘量,水尘积至七为一兔毛尘,积七兔毛尘为羊毛尘量,积羊毛尘七为一牛毛尘,积七牛毛尘为隙游尘量,隙尘七为虮,七虮为一虱,七虱为穬麦,七麦为指节,三节为一指。
分析色至最小,为极微。七个极微为一微尘,七个微尘为一金尘,七个金尘为一水尘……以此类推。
《楞严经》中对微尘还有一个特殊的称呼:“邻虚尘”。什么意思?如果是说离空性最近、最擦边的一个最小的微尘单位,那便是“邻虚尘”,它和太虚的空无已经很接近,差不多就是空性。将这样最小单位的尘,命名为“邻虚尘”。
但中观派仍旧不承认邻虚尘,说邻虚尘也无法保证它“邻虚”,它不是“邻虚”,就是“虚”,没有微尘可以存在。为什么?因为如果有一个邻虚尘在这儿,那我们可以采取一个方式来分析它。
中观师对执著邻虚尘的人说:“此邻虚尘可否再分?”
他们说:“不能再分,这是世界上最小的物质单位。就是因为它,才能证明世界上有物质,否则,世间所有的事物都是由虚空组成的。”
中观师说:“好,给你做个实验。你相信全世界邻虚尘不止有一个吧?”
他们说:“对,当然有很多邻虚尘。”
中观师说:“拿六个来,左面放一个,右面放一个,上面放一个,下面放一个,前面放一个,后面再放一个,六个方向夹住它。夹住以后,被夹邻虚尘的六大方向都有接触点。接触点是有的,你们承不承认?”
他们说:“承认。”
中观师说:“既然承认就好办,上面有接触点了,下面有接触点,有左边的、有右边的接触点,对吧?”
他们说:“对。”
中观师说:“既然有六个方向的接触点,那么这个邻虚尘就被分成了六个方向。既然有“方”就一定能“分”,这就是方位的特性。既然有了前后那就将它剁成两半,前面一半后面一半。前面一半和后面一半在接触事物的时候,它们绝不可能同时接触,肯定有个时间的早晚或方位的前后。”
这样一来,邻虚尘还是无法立足。邻虚尘也得破,破到什么程度?破到它没有自性,没有自体,这个自体保不住了。
对五蕴的分析,也按析破邻虚尘的方式,将身体的五蕴分析成为微尘。凡属于物质的部分,分析成为微尘;凡属心念的部分,善、恶、苦、乐这些心,都分析成为无可再分的心理刹那。只要分析到了这个程度,整个的生命就被照亮了,人无我空性现前了。
人无我空性用这种呆板的办法也能得到。表面看,这种呆板的办法纯粹是学理分析,但事实上,可以直接破除对五蕴的执著,清理掉我慢心,直接获得人无我空性的证悟。这是对治慢心的方便。
治疑散第七,数息观。专注气息,十次;心随气进出;出时在鼻与足趾间,息为八种微尘,与心同为刹那法;安住。
第七部分是数息观,对治疑心。对治疑心的方便就是专注于数息。数息观的修行也需要一些善巧,虽是对治的方法,但若使用得好,对治会行之有效,帮我们尽快地离开散乱、疑心,如果对治得不是很善巧,或经常转换所缘,也容易出现一些问题。
具体方法:呼气时意数十次,并次第不断、不乱而一心专注。吸气时,心随气进入;呼气时,心随气外出。在出气时,应当意念气体从鼻尖垂直足趾之间而专注观修。如此呼吸的气息,实际上也是由八种微尘所组成,随气而行的分别心也是刹那法。这样认知观修后,逐渐便能收摄、摧伏无始以来奔驰不息的分别心,使之寂然安住。
人无我之修法
修止的方面有如上一些善巧,那么修观方面的善巧呢?
首先是人无我空性的修法。我们知道,人无我空性的修法都是围绕五蕴实际用功的。
第一,如误以绳为蛇,灯笼光如照彻五蕴的人无我直接观察,光亮现时恐惧消逝。
谈到人无我空性的修行,我们常以绳子与蛇的关系作说明。例如,一个人误以绳子为蛇,拿灯笼照这条绳。这是一种修行方法的暗示。
当执著身体、执著五蕴时,便会产生一些对生命的恐惧,这时就用五蕴的修行方法,照亮五蕴所在的身心。
此处的“灯笼”指观五蕴是微尘、五蕴本空的观行方法。这种直接的观察让行者离开恐惧。当微尘的自我感受靠不住了,或五蕴的执著靠不住了,刹那间,身体这个“黑漆桶”就像被照亮了一样,此一转换非常迅速。黑漆桶一照亮,我们就知道,原来这个五蕴、这个色身只是一个空无所有的光明状态,并没有平时认为的身体的感受、知觉、爱恨等。
第二,令解悟(定解、决定之趣)稳固。
若能理解灯笼照绳子的暗喻修行方式,进行修行很快便会得到解悟(定解、决定之趣)。其实得到解悟不是一个复杂的过程,人人来体验,都会用很短时间直接掌握要领。下一步就是让这个解悟能稳固。
第三,灯照不同白昼,知绳上无蛇,如黑绳尚在。此时五蕴还假名存在,但“自相我”已消失。
即使具有此种解悟,知道色身、五蕴没有实体,回顾一下前面的绳蛇譬喻,虽然灯笼将蛇照亮了,知道蛇实际是绳子,但还是不如白天的光线那么亮,还没有彻见绳子“麻”的性质。即使彻见不到,“自相我”也已解散了。即使仅证得分支的人无我空性,而分支的法无我空性还没有圆满证悟,但“自相我”这个假名已然解散,对自己来说,已经是一个很大的成果。虽然在绳子上没有像麻那样的一种清晰理解,但对蛇的恐惧已没有了,这已是一个重大成果。自相的我已被解散,已消失了。
第四,此时已了悟人无我空性。
第五,故瑜伽师先破我。
所有实修的人都知道,修行从五蕴入手(破我)最为直接。
第六,深密观寻什么是我,而分析五种蕴。
怎样入手呢?很简单,就是深密观寻什么是“我”。这身体是“我”吗?若是“我”,它不是四大、不是骨骼吗?它若是骨骼,分析成微尘后,骨骼也并没有一个在微尘之外的体相存在。微尘里的地大、水大、火大、风大,分析到最后,仍然无法立足。分析到邻虚尘时,这些尘依然要被解散。尤其分析到邻虚尘这个部分,如果自己的信心相应地跟上来,分析的过程就是修行的过程,分析透彻的那一刹那,便是获得人我无空性的一刹那。
所以,绝不能认为这种分析仅是一个念头,仅是一个思考,它已不仅仅具有思考的意义,同时也携带了你对生命的理解。
这一关节打通,人无我空性便得到了。
第七,有时自观五蕴,有时观他。
第七个助缘是有时观自己的五蕴,有时候观他人的五蕴。不仅在自己身上观,有时也可观他人。
第八,少言专修,心疾则在不思不念中休息。
第八个被称为诀窍的部分是:少说无意义的言语,直接用心进行五蕴的观察。若有时觉得心里很累了,怎么办呢?千万不要马上找活干,马上想其他事,就在没有思考也没有念头的状态中让自己休息。
法无我之修法
法无我空性的助缘有哪些?
第一,出定与定外以单一空性修法为主。
不管出定,还是根本就在定外、没修过定,都要以单一空性的修法为主。前面曾指出:缘于一个清净的虚空,将其作为引生法无我空性之大空性的关联,以其为主。
第二,为除我执的根,此法即使有执实的嫌疑也要修,否则是魔说。
我们都知道,以那样一种空性为助缘会有一个嫌疑:我们所观的、所假设的空性是一种实有的空性。虽是实有,为除去我执的根,实有空性的观修是必要的,若不同意这种方式,那便等同魔说。
第三,惧怕法性,故以此实修为入手方便。
为什么说否定实有空性的观修等同魔说?原因是人的个性是害怕空性,害怕法性,这时要采取一个入手修行的方便方法。
第四,千万观修简化为唯观一心。
千千万万的修行门路,简化成为唯一的修行方法。即使在用四念处,也不与其他方式互相牵扯,仍以大空性为指归,便将复杂化为简单了。任何修行都可进行,但仍回归到这一主题上,一定要化千千万万修行门路为一种,化繁为简。
第五,观察修的间隙修安住。
观察修的间隙,要修安住。此时不要马上去做世间的事,或进行复杂的思考。观察修的间隙,修得比较辛苦时,我们就安住。“安住”就是不要思善,也不要思恶,万缘放下。
第六,定外忆念延续定境。
在定外要忆念,来延续定境。对定境的忆念十分重要,它是我们所谓“保任”的一个知识,我们要将定境中有意义的成果延续下来,不至中间被亏空、挥霍掉,那么就要注意,以忆念来延续。
第七,屋檐滴水,时短次多。
就像屋檐滴水,时间要短,次数要多。
第八,佛也难改,即是定解,即是解悟。
第八部分就是解悟的产生。解悟的产生是见一切万法都无自体而本来空寂。这种空性的理解,即使佛在面前也改变不了,这便是获得解悟的特徵。解悟的证悟产生后,不用别人再教导,自己就是自己的老师。自己所得的这种教诫,即使佛菩萨在你面前也改变不了。
第九,一切事物,胡来胡现,汉来汉现。
什么意思?自己不会动心,别人没来前不会有贪执,走后不会有顾念,任何事物在自己面前,就像水面的镜子:天上有星星,水面就映出星星,太阳出来,星星没有了,就映成太阳,水面本身不会有任何来去执著、情绪的牵缠。
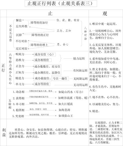
“止、观”正行列表

止正行中“五种过患、八种对治”
由以上止观的助缘,就可以进入正行。
在正行,首先要关注五种过患。让人得不到灭定,就是这五种麻烦:
第一,懈怠。
第二,忘失师教。
忘记了关于修行正定的言教。
第三,沉掉。
昏沉,或过分散乱、掉举了;
第四,不行对治。
当问题出现,需要如前对治、该对治的地方不修对治。比如,嗔心起来的时候还嗔恨,没修慈心观,不修对治;
第五,过后对治。
比如,嗔心生完,没有嗔恨心了,还在修慈悲观;贪心过后了,还在修不净观。过后对治是一个非常大的麻烦,会让自己始终与定境隔着一段距离。
这些情况也是各有因缘。
懈怠和忘失教授,障碍等持的加行。
什么叫做“等持”?比如,前面所说的修行有止、有观,两种修行缺一不可,若缺了一部分就不叫“等持”;若二者真的都没缺,这种修行就叫做“等持”的修行。“等持”是不是就是圆满的成果呢?不是,“等至”才是圆满的成果。“等持”和“等至”是止、观进行兼顾修行的两个专门词汇。等持是因,属加行中的因;等至是果,是不需要加行的结果。这两个名词不是特定指果位,是指事件,专门对过程进行判断:凡属修行过程中,止、观都兼顾修行的,称为“等持”;凡已达到结果的,称为“等至”。所以等持为因,等至为果。这样,对等持、等至就好理解了。
昏沉、掉举,障碍等持的正行。不行对治和过后对治,障碍等持的增上,障碍增上生。
这五种过患需要用八个方法对治。
第一,信。就是信心,对正理的信心,对正法和自己修行的信心。
第二,欲。这不是简单的欲,属于“正法欲”——对正法的一种希求之心。
第三,勤。就是精进。
第四,轻安。产生轻安时,身心在愉悦状态中,懈怠就不会再发生了。
第五、第六,正念和正知。正念和正知可以对治昏沉掉举和忘失言教。
第七、第八,思和舍心。不行对治和过后对治的对治方法是思,寻思的意思,思考;还有舍心。这两部分能对不行对治和过后对治进行调整。过后对治要用舍心,不行对治要用思。
以上是八种对治。
我们现在的修行模式,虽然不一定每部分都用得上,但不等于以后也用不上。等修入正行时,只有这些方法,此外没有更多可谈。所以以上是一个全面概述。
六等持力成办九住心是“止”的正行
成办九住心,需要有六种力量:
第一,听闻力成办安住(心)。听闻的力量让我们安住。听闻就是目前的学习和思考,让我们停止对邪恶外缘的贪和执著。
第二,思维力成办相续住。“相续住”是让正念产生连续的运转。
这些部分需要努力运转,称作“励力运转”,需要主动、需要努力。
第三、第四、第五,正念力成办数数住、近安住,正知力成办调伏住、寂静住,精进力成办最寂住。这些过程中,加行功用是一段时间加功,一段时间不加功。如果进入定境,便不用加功;出定了,又需要加行功用。这个运转,有时自己在用力推动,有时不推动它会自己转,所以称为“有间缺运转”。
精进力成办的两种安住中,还有“专注一趣住”,这是“无间缺运转”。到了专注一个境界时,已不需再花力气推动,若那时还舍不得,觉得还要努力、还要花力气往前推动,那就复杂了:本已专注一趣、安住定中,结果因这一个对“法”的执著,让你出定了。
故《金刚经》云:
法尚应舍,何况非法?
这不是对普通凡夫说的,因为凡夫境界里还有很多执著,执著存在时,“法”不能轻易舍。而在定境中,在无间缺运转时,只需要以“专注一处”为主,千万不要舍定境作加行。
最终成就第六种力——串习力。串习的力量成办等持住,是纯粹的“无功用运转”。前面的“无间缺运转”是指深入定境时无需加行功用。到成办等持住后,不管定中还是定外,都是无功用运转,都无须再有功用。那时便要“住手”了,不能再做加行功用了。
由“止”的正行成就五验相
在“止”这方面,要成就五种验相。
第一,动念相。
就像洪水从很陡的山上泻下来。动念相,念头还会有动的部分,但寂定已产生了,像被装进一个大气球中,念头还会动,不能完全控制住。这时念头的力量还有散乱的地方,但已有控制它的把握了。它散乱到什么程度?就像挖一条沟,很猛的洪水跟着过来了,我们在前面挖沟,洪水就跟着沟走,沟挖到哪洪水就被引到哪儿,等囤到一个地方,洪水已很多时,便开始冲击我们筑起的堤岸。虽然在冲击,但基本还能稳住,不会让它决堤。
第二,获得相。
就像峡谷中间的小溪,跳跃地流出来。前面需要尽力截持散乱念头对自己的影响、冲动,到这部分,已非常安心了。其实到获得相时,已有暖相出现。有暖相出现后,念头便很稳定。
一个正常用功的人,当暖相出现时,他对外境的不执著会到什么程度呢?就像一只快乐的小蜜蜂,这里飞飞,那里飞飞,这里做完好事就到那里做好事,不管做了多少好事,总不会回头留恋、惦记。他很轻松地将自己带到这里,带到那里,内心充满了暖意。
第三,串习相。
若获得串习相,就像大江的缓流。用功和正念形成的串习不是散乱形成的串习,散乱形成的串习早就搬家了,这时是空性正见形成的缓流。大江到了十分宽阔的地带,流水看起来十分缓慢,但力量非常巨大,可以排山倒海,转移一切。
这时,妄念、念头有时还会产生。念头产生时的感觉像什么?打个比方,就像蜜蜂被抓到瓶里封了口,不让出来,蜜蜂就在里面“嗡嗡”地飞,它也不会停,想出去获得自由,就在瓶里拼命想往外挣脱。但不管怎么挣,总有玻璃挡在面前,能看得到外面,它想出去,但就是出不去。
那时,行者的妄念就是这种状态,而空性证悟主流的绝对正见,已转移了所有妄念的后台,妄念就像小蜜蜂,想突破,但缺乏实力。
第四,稳固相。
稳固相就像大海波浪突然息灭,一切都风平浪静。这时是非常专一的,专一到整个海面没有一丝波澜,实际的体验、感受就是如此。
第五,究竟相。
究竟相就像须弥山王一样。好马被驯服后便不会再闹,你牵着它往东,它就往东;牵着它往西,它就往西。
“观”的正行
第一, 唯识和中观一起运用;
第二,一切现相唯自心,因外境是以心为主与心同时生,故唯归于自心。
唯识宗“一切唯心造”一语非常有用。是什么意思?就是因为一切外境由心所造,所以将外境收归自心。外境的问题都在心上找原因,便将关注重心全都转到心上来了。因为一切现象都由自心生,所以外境是以心为主、与心同时生起的,所有好、坏、喜、怒都归于自心。
第三,心无反复无体性,回观外境,如人放眼望晴空,境化为空,无杂无翳。
心在这时没什么反复,所有外境就像善取空性一样,全都收归自心了。这时外境既然收归自心了,外境还有没有?外境还有。你看外境时便会发现,以前看,有丰富的五彩人生,人生的境界全都有;但现在看,外境全都是晴空万里,没有丝毫云彩,没有任何一个事物,所有外境都变成无云晴空了,所有的境界都化成了无云晴空。为什么在中观的经论中,常常譬喻说万里无云、无云晴空?那是要你将外境转化为这样一个境界:没有杂染,也没有虚幻的影子,所有好坏的东西都不存在了。
第四,看外境如看空中鸟迹,无法表诠,同时心住。
看外境时,就像看空中的鸟迹,你无法说明外境是什么,但同时你知道,所看到的外境就是自心。
第五,胜义非意境,如摄能、所二取归于善取一般,有丝毫对境未归一心,不得佛果。
无论外境多广大,这时都已与自心同步了。怎么同步?“胜义非意境”,胜义境界不是意识所对的外境。就像将“能取”和“所取”都收摄起来归于善取空性,任何丝毫的对境全都归于内心了。
第六,有色生色中,无他相时入定。
若觉得外境有色相,有庸俗外境存在,我们就只是五浊恶世的一个众生;若这时没有他相,所有外境已不是他相,所有外境已是心相,我们就入定了。所以这里有一个“转依”的过程:当你的心是所有的外境时,你就入定;当心和外境没有关系时,你就是在定外,就是五浊众生。
第七,境不在外,心不在内。
这时会亲眼看到,所有外境都不在心外;能亲自体验到,所有心都不在身体内,所以称为“境不在外,心不在内”。
第八,以诚敬及信心努力。
以诚敬之心和信心,按以上原则努力修行下去。
第九,精进。
我们需要精进努力。
此处说明:佛法中一直都在强调的“一切唯心造”这一道理,是可以验证的。这是至关重要的一步,它不是一个空理论,不是安慰你情绪的,它是要你实实在在做一个没有外境的人,是要让外境不要变到你心外面去了。
若问:“‘一切唯心造’,那有点麻烦啊!我去了趟印度,如果‘一切唯心造’,印度是我心造的,那我的心回来了,但印度没回来啊?”
真体验到“一切唯心造”时,印度这个境界真不在心外,而我们的心也不在身内。
这是一个至关重要的“转依”。
表面看,也许会觉得这个“转依”很难,但只要你有决心实修,很简单,它不难。如云“六月修要得解脱”,大不了你花六个月时间!就像高峰禅师说的:
学者能看个话头,如投一片瓦块在万丈深潭,直下落底,若七日不得开悟,当截取老僧头去!
只要能放下外缘,将这个道理摸索清楚,结果就只有那一个!
修“止、观”的利益
修止和修观,成果、利益是什么?
修止利益:欢喜心、身安乐,如良驹得调,心能自在;轻安,增胜通达如所有性,断被动生死之根;般若,引神通。无止而观则决无胜妙观果,内外共法。
修止,我们第一个成果就是欢喜心。修止最容易得到的第一个成果就是欢喜心,不管程度是深是浅,哪怕并不能算“止”,就是那么试着坐一下,首先得到的是欢喜心。
第二个成果是身体的安乐。就像好马得到驯服,自己的身体不会出现“身心错位”的情况——不会心里想着“不能去逛街”,但身体已经出去了,这就不自在。
轻安是一个附带的、自然的成果,此前曾讲过得到轻安后的自我体验。
以修“止”之力,能引生神通变化等功德。一些小小的、人们所羡慕的神通现象,这是可以由止力直接引发的。尤其依靠“止”,能增胜通达一种称作“如所有性”(非“尽所有智”)的般若胜观智慧,以此速能断除生死根本。
若没有止而观,决定不得胜妙的观法。所以,止的力量、止的修行,前面的一部分与外道、小乘都是共法。
修观利益:以观摄持、止力才断二障、才破我执。否则如外道。二乘暂时果、大乘究竟佛果均依此获得。如江河入海,五度均依此成佛。十二缘起依此灭。菩提三因生起。六月得解脱。
以观摄持,可截断烦恼障和所知障。二障的断除,要基于人无我和法无我两种空性的正观,否则修行与外道、二乘没多少区别。称得上果位的修行成果,基本都源于人无我空性和法无我空性。就像所有的江湖终要入海,六度所有功德能最终导向成佛,都由观带来,所以它极其重要。
我们所学的这门课称作什么?“中观”。人无我空性和法无我空性平等地修行,不偏于此,也不偏于彼,都能兼顾修行,这是“中观”、“中道观”。
十二缘起的生灭门由无明带来,寂灭门则由以上观修带来。
月称论师最初所说的菩提三因是我们需要去寻找、去修学的,菩提三因也可以由人无我空性和法无我空性的观得来。
最后得到解脱。得到解脱有六月说、七天说、半月说,有很多种说,大家试试便知!
-----------------------------------------------------------------------------------------------------------------
相关链接
更多汉传佛教文集
-----------------------------------------------------------------------------------------------------------------
明贤法师佛学内容推荐
-----------------------------------------------------------------------------------------------------------------
欢迎投稿:307187592@qq.com news@fjdh.com
QQ:437786417 307187592 在线投稿
2.佛教导航欢迎广大读者踊跃投稿,佛教导航将优先发布高质量的稿件,如果有必要,在不破坏关键事实和中心思想的前提下,佛教导航将会对原始稿件做适当润色和修饰,并主动联系作者确认修改稿后,才会正式发布。如果作者希望披露自己的联系方式和个人简单背景资料,佛教导航会尽量满足您的需求;
3.文章来源注明“佛教导航”的文章,为本站编辑组原创文章,其版权归佛教导航所有。欢迎非营利性电子刊物、网站转载,但须清楚注明来源“佛教导航”或作者“佛教导航”。
下一篇:没有了!



