明贤法师:法宝论 第二十四讲 慈悲心大,慈悲心软
明贤法师:法宝论 第二十四讲 慈悲心大,慈悲心软
无境之心,以何为喻?
介绍完唯识宗的观点,现在开始辩破。首先“以理证破”。
这部分比较复杂,“以理证破”分为两部分:“破离外境识有自性”和“破成立依他起有自性”。“破离外境识有自性”分为三部分:“破离外境意识之本体”、“破彼中成熟无情显现之习气”和“结尾”。“破离外境意识之本体”分为两部分:“破离外境识有自性之喻”和“破由习气功能出生境空之识”。“破离外境识有自性之喻”又分为两部分:“破梦喻”和“破毛发喻”。首先看“破梦喻”:
无外境心有何喻?若答如梦当思择,
若时我说梦无心,尔时汝喻即非有。
唯识宗想确立识是实有,首先破除外境,说:“外境是假的,心识是真的。”建立这样的概念,确立唯识宗的修行价值。认为外境只有假名,心的实际意义才能成立。这样才能引导众生,了悟心性。
对此种见地,中观师通过譬喻进行说明:“无外境心有何喻?若答如梦当思择,若时我说梦无心,尔时汝喻即非有。”

在前面“叙计”的颂词中,唯识师将立宗的依据摆了出来。他们认为,佛在经典中说,所有外部的现象界,只是“识”而已。识与外境的关系如何形成呢?像风鼓动着大海,无量的波涛产生出来。阿赖耶识含藏一切种子,如同大海,从其中生出依他起,便现起“能取”及“所取”。外境是虚假的,但“识”百分之百是真的。所以说,“依他起”这个自性是所有外境的依靠。外境依靠它而生起,它成为外境的所依。外境要依靠“依他起”,所以“依他起性”一定是有的。
但“依他起性”依靠什么呢?“依他起性”是在“阿赖耶识”基础之上成就的。“依他起性”本身不依靠外境。
“依他起性”在混沌状态中叫做“善取空性”,不分能取、所取。而分成能取、所取之后,就形成了第六识的内心(能取)和所对的外境(所取)。“依他起”是实有的,不是戏论境界。
这时,中观师提出一个问题:“无外境心有何喻?若答如梦当思择,若时我说梦无心,尔时汝喻即非有。”你说没有外境,心识是实有,那么,你能用譬喻说明这个没有外境的心吗?
唯识师以梦譬喻,说:“比如昨天晚上做了个梦,梦到一派壮丽山河。这些境界实际上并没有,但我梦到了。梦中的境界肯定是由心生出来的。因此,心肯定实有,外境肯定没有。”
中观师回答说:“如果我说你在梦中也没有心,恐怕你也很难反驳吧?既然梦中的境界是幻象,事实上没有,那么你梦中的那个心,何尝又不是幻象呢?如果梦境非有,那么梦中的心不也是非有的吗?因为梦中的心非有,所以,离开外境而有自性的心,实际上也没有。你用梦的譬喻证实不了外境没有而心实有。”
这时,唯识师又举出“后时忆念”的譬喻来挽救其观点:
若以觉时忆念梦,证有意者境亦尔,
如汝忆念是我见,如是外境亦应有。
唯识师说:“醒了以后,能回忆梦中的山河大地。既然能忆念梦中的领受,就说明梦中的意识心是有的。”
按常情的理解,大家会认为这个答案很合理了。
但中观师说:“既然你这么认为,那么梦中所见的山河大地等外境也应该有了。因为同样能被梦醒后的你所忆念。你无法证实,后来回忆的梦中山河大地是没有的。如果梦中的境界是有,你做梦时的心便不是无境的心。”
设曰睡中无眼识,故色非有唯意识,
执彼行相以为外,如于梦中此亦尔。
这是唯识师又找出的理由:“我在梦中睡着后是没有眼识的,所以看到的色境不存在,但有这个心存在。因为睡着并不是死了,心还存在,意识还是存在的。意识执取自己生起的影像并以为是外境。梦中如此,醒后执取外境亦是如此。‘有心而无境’,用睡梦的例子就能证实。”
中观师破曰:
如汝外境梦不生,如是意识亦不生,
眼与眼境生眼识,三法一切皆虚妄,
余耳等三亦不生。如于梦中觉亦尔,
诸法皆妄心非有,行境无故根亦无。
中观师说:“你既然说,除识以外的境界不是实有的,在梦中不生,那么我说你的心也是没有的。像你所说的,识外面没有外境。外境在梦境中是不生的,因为没有那种法尘。那么我说梦中的‘识’也是虚伪的。因为你当时并没有对于外境的直接认识,凭借后来的忆念才证明当时的了知,当时的‘识’也是不存在的。
“就像梦中的眼与眼根不存在,此二者所生的眼识也必定不存在。所以,眼根、眼境、眼识三法都是虚妄的,只是观待假立而已。对于耳根、声音、耳识,乃至意根、法界、意识,这些部分的三种法也都是不生的。如果认为外境没有,实际你的心也就没有。‘能见识’和‘所见境’是同时生灭的关系。
“所以,就像梦中的根、境、识等都是虚妄的,平日我们觉醒时也是如此。所缘境没有,根也没有。你依然无法证明梦中的识是存在的。”
无境之“识”究竟无
此中犹如已觉位,乃至未觉三皆有,
如已觉后三非有,痴睡尽后亦如是。
这是中观师以梦的譬喻来成立诸法虚妄。世间众生在痴睡中、梦没醒时,梦中的根、境、识三者都是有的。而醒后,梦中的根、境、识都是没有的。同样,无明痴睡灭尽、亲证法界后也是如此,根、境、识三法也都是没有的。
“破梦喻”之后是“破毛发喻”。
梦的譬喻不能成立了,这时唯识师又举出了翳眼见毛发的譬喻,来说明“境无识有”。他们说:“有翳病的人,眼睛能见到毛发,说明‘识有境无’。因为毛发的外境实际是没有的,但是有病的人能见到,这说明毛发的产生来源于识。”中观师破曰:
由有翳根所生识,由翳力故见毛等,
观待彼识二俱实,待明见境二俱妄。
中观师说:“有翳病的眼根所生的眼识,是由于翳力的原因见到毛发。如果观待病人的内识所见,眼识与毛发都是有的。而如果观待正常人的所见,那么毛发与看到毛发的识二者都是虚妄不生的。翳与眼,彼此互为他体。因为没有翳病的人,眼睛就看不到毛发。这说明,所见毛发不来源于识,而是来源于翳病。所以,你以翳病为喻,也无法证实‘境无识有’。你确证不了识的功用。”
若无所知而有心,则于发处眼相随,
无翳亦应起发心,然不如是故非有。
中观师又进一步说:“你们前面所执著的‘境无识有’是站不住脚的。如果识本身具有功用,能够生毛发,那么没有翳病的人,眼睛应该也能见到毛发。因为有识,毛发在无翳病的眼根中应该也能产生。但是无论在何种环境中,没有翳病的人,眼睛里始终发生不了毛发,毛发只是随着翳病发生的。这说明,毛发只来源于翳病,而不是来源于没有外境的心,所以离开了外境而实有的心识是绝对没有的。”
破唯识宗“习气功能出生境空之识”
下面开始学习“破由习气功能出生境空之识”。
分为“破现在识有自性功能”、“破未来识有自性功能”、“破过去识有自性功能”。中观师从现在、未来、过去三方面,说明唯识宗所谓“功能”的了不可得。否认了“功能种子”的存在,唯识宗所说“习气成熟而起识”便不成立,从而,他们以譬喻所论证的“境无识有”便不能成立。
一、破现在识有自性功能
首先看唯识师的观点。
面对中观师的破斥,唯识师反驳说:“如果‘有境’是产生识的原因,那么你所说确实是对的;但是前面识所熏的习气成熟与否,才是生不生内识真正的原因,所以唯独有前面带有毛发相的识所熏的习气成熟时,才能有看到毛发的识生,否则便不会产生看到毛发的识。你平时看不到毛发,并不说明识产生不了翳的毛发效果,而是因为乱识的功能没有产生,所以毛发没有产生。”
若谓净见识功能,未成熟故识不生,
非是由离所知法,彼能非有此不成。
唯识师说:“眼睛健康的人,因为他们看到毛发的错乱识的功能还没有成熟,所以能看到毛发的识没有产生,并不是由于没有所见的毛发的外境。”
这里的“功能”其实就是“习气”。唯识师认为,识产生还是不产生,要看所熏的习气成熟还是不成熟。所熏的习气成熟,就能产生看到毛发之识。没有眼病的人见不到毛发,没有产生看到毛发之识,只是由于他的所熏习气尚未成熟。
但中观师说:“彼能非有此不成”——你们所谓的自性不空的这种功能,我尚且不许有,怎么能说以其为因而产生乱识呢?
既然乱识的功能没有产生,毛发就产生不了,那么“识的功能”到底何在?你所谓的“识的功能”到底是在什么条件下产生的?
已生、功能则非有。
唯识师依然强调:“功能有时候出生,有时候不出生。关键在这个‘功能’。只要功能存在,‘识’就能够存在。由识产生功能,这是必然规律。”
在已经现实存在的诸法中,不可能有潜在的“功能”。
假设,识现在已经存在。“识”,可以用两种方式理解,或理解为“功能的识”,或理解为“出自功能的识”。无论哪一种理解,“功能”都不可能存在。
如果说,“功能成熟产生识”,功能为因,识为果,识是“功能的识”,现在已经存在,那么,作为因的功能就不可能还存在了。就如同种子成熟产生芽,芽是“种子的芽”,当芽现在存在时,种子就不可能还存在。因此,现在识存在时,功能不可能存在。
又或者,识是“出自功能的识”,现在已经存在,那么,现在存在的、出自功能的识就不可能还有功能。
因此,无论以两种方式中哪种方式理解“识”,从“识现在已经存在”的假设前提,都只能得出同样的结论,即,现在识中没有自性功能。
二、破未来识有自性功能
未生、体中亦无能,
非离能别有所别,或石女儿亦有彼。
还没有生成的识中,识体没有生,所以也没有生此识的“功能”。如果没有能别,也就没有所别。否则,如果尚未存在的事物中也可以有功能,那么就应该承认有生石女儿的“功能”,因为毕竟这二者同样没有。
现在讨论“识的功能”是否存在,在此命题中“功能”是主词,是“所别”;“识”是界别功能的,是“能别”。如果作为能别的“识”尚未存在,那么作为所别的“功能”也就不可能存在。所以,未来识的自性功能是无法确定的。
针对中观师的辩破,唯识师又找了世间生活中的例子来回答说:
虽然识还没有产生,但因为它将要产生,所以说,“这是那个识的功能”。像煮饭,说煮“饭”,其实煮的是“米”,但因为未来要成“饭”,所以就说煮“饭”,而不说煮“米”。明明织的是“线”,但目的是织成“布”,所以就说织“布”。虽然是未成的,但它的目的是必成的。
所以,在识没有生成,功能还有的时候,我们就说,这是“识的功能”。即便识没有形成,但是当功能有的时候,我们就说,识已经有了。
中观师破他:
若想当生而说者,既无功能无当生。
若互相依而成者、诸善士说即不成。
你们用煮饭、织布的譬喻来成立所谓“识将来会从这个功能生,所以这是识的功能”,但无论煮饭也好,织布也好,米和线都是已经有了,必定会做成饭与布,所以说煮“饭”、织“布”。但你们所说的“功能”还尚未成立,凭什么说从中就能有识生出来?如果你们观待“将来会产生的识”而安立“这个识的功能”,又观待“能生识的功能”而安立“识”,互相依赖着成立,但是诸善士都说,既然是互为观待,那么就绝对不自性实有。
中观师说,我说你们的“识”非有时,你们就说“功能”能生识;我说你们这个“功能”非有时,你们又拿“将来会产生识”来证明有功能。你这样相互待证,二者之因都不极成,都不能成立。所以,未来识中没有自性功能。
三、破过去识有自性功能
若灭功能成熟生,从他功能亦生他。
诸有相续互异故,一切应从一切生。
如果说已经生出来、正在灭去的识,为了要生果,在阿赖耶识中熏习成功能差别,这个已灭识的功能成熟,能生出后面的识,这还是从“他”生“他”,那么从他自性功能也就应该能产生异体的其他果识。岂不是说,任何一个与后者无关的事物都能生出后者来,任何一个眼识灭的功能都可以生出耳识,任何一位母亲都可能生出别家的孩子来,这有可能吗?
唯识师又说:“不是这样的,因为前面已灭识的功能与后面的识是同一相续,所以前面的识灭能生后面的识。其他不是同一个相续的就不能生。”
中观师说:“就算你说的前面的识与后面的识是同一相续,但是前念与后念的心就像一粒粒的珠子,各个相互不同,从前面的识生后面的识还是从‘他’生‘他’,前面说的‘一切生一切’的过失,你怎样能够避免呢?”所以,过去识中没有自性功能。
念珠有别绳无异,距离虽近非一续
唯识师提出反驳:
彼诸刹那虽互异,相续无异故无过。
这些刹那念念之心虽然自性互异,有“他性”,但是遍及前后刹那上的相续则是唯一的、“无异”的,所以并没有你们所说的“一切生一切”的过失。
唯识师辩驳说,所谓“相续”,就是“辗转”的意思。如同河流,刹那刹那地流去,一刹那与下一刹那之间虽然彼此互异,但是整个的辗转过程,仍然说它是相续的。又好比说,念珠虽然各个不同,但它们是在同一个相续上。
中观师不同意:
此待成立仍不成,相续不异非理故。
所谓自性各异的这些刹那的识是同一“相续”,这本身就尚待成立(还没有极成),你以这样的因,还是不能成立你的观点。为什么呢?因为你说前后自性各异的法是“一相续”,这是没有道理的。
唯识师认为,念珠看起来各异,但是整串念珠是同一相续,这看起来比较类似于我们的心相续。
但中观师认为,实际上性质还是不同的。珠子代表着“有相续”,线代表着“相续”,“有相续”和“相续”其实是两件事,线本身的相续只能是线,虽然对珠子产生了连贯作用,但它和珠子从始至终都是两种事物,从来没有发生过相互跨界的因果关系。珠子与线的关系也是如此,不仅和线不能产生因果关系,不同的珠子之间也没有因果关系。同一相续的事情,只能发生在一颗珠子的本身。相续的珠与珠之间各有自体,“有相续”是各自相异而毫无关系的。
“相续”和“有相续”各自互为他体,不能融合成为一体。珠子永远是珠子,线永远是线,没有任何一个事物同时既有线的性能又有珠子的性能。你无法让珠子和线合成为一体,所以,每一个珠子和另一个珠子之间都是异体的。说它们在同一相续上,其实已然是一个错误的说法。只是在一个独立的珠子中,才称作这个珠子的同一相续,当它已经跨越到另外一个珠子时,它们就不再是相续了。
有一根线将珠子串起来时,珠子与线不是同一相续,线本身是同一相续。虽然有线相连,但当珠子跳跃到另外一颗珠子时,就不再是相续了。珠子和线本身是互为他体,你没有办法用这件事来证明相邻的珠子同一相续,念珠各自有异,相续不可能同一。
故云:
以相续与有相续,若各有体,应如贯珠,离珠有绳可得,离“有相续”,应有“相续”独立可得。今离念念各别之心,无一独立相续之心,故汝所谓相续,应唯许仍与念念之心不异。若许与念念之心不异,即一相续人之前刹那,仍与后刹那异体,不免他生之过,故非理也。
接下来,中观师专门举了个譬喻来说明此道理:
如依慈氏近密法,由是他故非一续,
所有自相各异法,是一相续不应理。
“慈氏”和“近密”是两个人名,这好比我们说的“张三”和“李四”。
如慈氏与近密两人身体所摄五蕴等法,他们的所依处根本就不同,你能说他们是同一个相续所摄吗?所以,你们所说的“自相各别的前念识与后念识是同一相续所摄”,也不应道理。
好比慈氏与近密靠得很近,但你能说慈氏的心就成为近密的心的因吗?难道因为靠得距离近,他们就成为同一个相续,慈氏变成因,近密变成果了吗?即使慈氏是近密的父亲,即便两个人靠在一起,慈氏也仍然不是因,近密也依然不是果,因为他们的心相续还是两个。
“自相”是个人独立持有的特别性质,不是共相,任何一个人的生命都是自己所持有的独立性质,他与任何一个其他生命都是互为异体的,不能形成一体,更不可能形成因果关系。所以,你所说的“相续”,实际上是异体,不是一体;异体则不是同一相续;不是同一相续,则无法证实梦中的外境,是由梦外面的心识所造就。
至此,唯识师已然就败。
通过辩论实战,我们对唯识宗也有了一些了解。唯识宗为了证明“境无识有”,设立了名相,运用了推论,不符合中观见的正理标准。中观师只承认唯识学说中“无自体”的一面,只承认心和外境有一个观待条件,它们或同时有,或同时非有。除了观待条件之外,中观师不承认所谓的“境无心有”,“心造外境”。
但在唯识宗发展过程中,还是出现过让中观师欢迎的人物。比如,早年的无著菩萨,还有晚年的世亲菩萨,都是中观师欢迎的唯识宗巨匠。而且,通过前面对于《唯识三十颂》、《瑜伽师地论》的了解,我们发现,这些唯识宗的巨匠,其实对佛教作出了重要的贡献。尤其是他们奠定了正见基础,这是让中观师无法辩驳的,在这点上,中观师欢迎唯识宗。因为双方都是一样的,唯识宗所树立的正见,也正好是中观师的本怀。
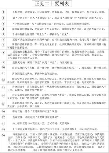
正见二十要(表)
通过前面的学习,拟定出树立正见的以下二十个要点。

1.五根现量、意根现量、自证现量中,皆有现量、比量,瑜伽现量中,只有现量无比量。
四种现量中,五根现量(眼耳鼻舌身)、意根现量与自证现量,都既有现量又有比量。只有在瑜伽现量中,只有现量没有比量。这是确定的,是佛教中基本的规则式定义。要走佛教这条道路,这是目标。一定要沿着此方向去走。基本的定义确立了:瑜伽现量中,只有现量没有比量。这很关键。我们用理论来确定,瑜伽现量的自证境界中没有思维。如果是有思维的心境,那么这与修证无关,与证悟无关。
2.摄“分别正见”回入“不分别正见”,即是以“思维修”经“观察修”而趣入正定。
摄分别正见回入不分别的正见,就是以思维修,经过观察修,而趣入正见。将分别摄入到不分别,这便是前面所说的“从思维修经过观察修,一直到正定”。
摄分别回入不分别,此正见说明什么问题呢?说明我们的正见,有一部分在“分别”的范畴之内。我们在有分别念的范畴之内,将正见从分别状态拉入到不分别的状态,这便是我们的修行过程——从思维修经观察修而趣入正定。
3.“分别念头靖息”与“法性觉受生起”同时发生,这是正见的回归过程。
分别念的靖息(分别念头慢慢停下来了)与法性觉受的生起是同时发生的。分别念头什么时候静止下来,就什么时候觉受到佛性的清净法性。这是此消彼长的相互过程,而且是同时发生。这边出现了静止,那边就出现了受用。这是正见回归过程的一个正见。
4.瑜伽现量何时现前,要看运用正见是否得力;瑜伽现量是否现证,决定是否收获正见。
正见和瑜伽现量是捆绑在一起的。
5.于成功有推动作用的“增上生”,都被称为“正见”。
这里的“成功”是对于人的真实本性的成功。
6.正见可以是分别心的知识范畴内的,也可以是实践行为中的,也可以是“目的”的成果。
7.比量的思维和推理,有一部分是非量邪思。故以比量抉择正见时,常回顾回归现量目标可避除非量邪思维。
也就是说,在思维佛教道理、抉择正见时,常常要以“无分别心”的境界作为回归对象。这样,我们才能有力量脱离非量的邪思维。
8.正见的衡量标准是:符合“不违背证悟经验”的原则。如果将佛法分三乘说,三乘佛法的正见是“空性”。分析空性的概念,趣向空性的行为,领会空性的觉受,都是正见。正见摄众生由思维进入证德。
9.空性无可偏,所谓“偏空”仅是“不空”,与正见相违。
10.由正见修的入手方便,是“离分别(离开概念的组织结构)”,或见或思,皆符合正见。
11.离分别是直接认知,不离分别是间接认知。
这是要确定的正见中的原则。
12.唯依空性正见得脱生死。因为心的特点是:依比量分别即趋生死,依现量不分别则返流出生死。让知识变证悟,使邪思归空性,先依空性,下手依不分别,是正见所指。
13.若分别已牢,需在能量心上用“从思维修经观察修到正定”的返流方法,摄分别回入不分别。若相反,则属生死“增益”。
也就是说,我们的分别心很牢固,要侧重实修,让实修返流,入流亡所,将分别心拉回到不分别中。如果思维的力量不够,就用专修的力量将思维的顽固性瓦解掉,摄分别回入到不分别。如果相反,就变成“增益”了。比如,本来思维的力量很强大,分别心的力量很强大,还缺实修的经验,那么在思维上再加思维,就成了“增益”,增加了分别的力量,就继续流转生死了。
14.对正见的牢靠把握是定解(决定之趣)。定解与习气的“矛盾”,需要反复确认定解,而令定解充满认知空间,瓦解“错误感知”便能解决。
定解和习气之间如果存在矛盾,需要反复确认定解,而令定解充满认知的空间,瓦解掉错误感知,这样才能解决定解和习气之间的矛盾。
15.真如影像是相似空,属正见,不必在真如影像上消除分别,而是进而趋入真如影像的更真实面。并非离开,不二显现。
真如影像是一种分别,但这种分别不能再将其消除了,它是我们契入真如的一个步骤。经由真如影像,我们可以进而契入更真实的一面。
所以,最终契入真如影像时,我们的前行和最终的真如影像不是离开,而是不二显现。在前行真如影像的基础上,直接契入。此过程中,对于真如影像,不能将其当成分别心,给以清除。不应该清除这样一个真如影像,因为到后期就会无分别地直接契入。
16.唯有正行,能令“正见所指的正定”现前。
“正行”,是符合正见的、符合正确经验的修行。
17.返观空性,才能达到“正见所引证的佛果”。
“返观空性”,是一个事件还是一个修行方法?能理解吗?我们提过“返观空性”这个方便。“返观空性”是正行,此点不必再疑惑。关于“空性”的说法,全部都含藏在《中观论颂》的行文中。为什么称为“返观空性”,而不是“向前用六根看空性”呢?有几方面问题。“返观空性”才是所有修行中的正行。
18.如上唯识正见与中观正见一致,方式不同,无需简别。
以上的正见奠定过程,唯识与中观两系都是一模一样的,不要在它们之间建立区别。
19.上下部派见地差别极大,善巧了知下下主张,无疑是彻知上上核心的必要方便。
“上下部派见地差别极大”,这是说到一个关键的问题了。既然差别极大,那么是不是只要学向上的宗派,不需要学比较向下的宗派呢?这里的要求是不一样的。善巧了知下下的主张,无疑是彻知上上核心的必要方便。对于比较向下的宗派的观点,要认真去了解。了解下下的主张,对于了解核心的上上知见,是很关键的必要方便。
20.终极抉择正见,当依《庄严经论》四依法:不依说法者,当依于法义宗义;不依美妙言辞,当依于义;不依于不了义,当依了义(再无密意、已坦然,不会现行损及其他了义教的);于了义中,不依能所分别的识,当依于缘空的现证无分别智。而归结如上四依法的“正确修行智”的最初生起,必依恃于正确清净的理由才能安立。故而这一切取决于正理。而正理的最初起源,又必须回溯到自身心的经验之量。故正理的实现比重,取决于自我阅历的本身。——这是正理自在的法称、陈那二师对正见的总结。
对于知见、分别念进行抉择的过程中,可依据《庄严经论》所提到的“四依法”:
第一,不依说法者,应该依法义和宗义。
第二,不依美妙言辞,应该依言辞背后的所诠义理。
第三,不依不了义,应该依了义。“了义”是再无秘密,已经坦然交代了所有的秘密。再没有什么引证的意思,完全已经透明坦白了。而且,真正的了义不会损及其他的了义教条。如果确定了中观的了义,它不会去损害净土宗、禅宗或密宗里的了义教条。与了义形成矛盾的,只可能是其他教派之中的不了义。真正的了义,与任何教派的了义都不会形成矛盾。
第四,在了义中,不应该依能、所分别的识,而应该依“缘于空性的现证无分别智”。此智慧分为两个条件,第一是源于空性,第二是现证。
这是四依法,是确定正见必须走的道路。
四依法的最后,第二十条提出了下面的要求:归结如上四依法的“正确修行智慧”,其最初的生起,必须要依靠正确清净的理由。正确清净的理由取决于正理。正理最初的起源,必须回溯到自己身心的经验之量。
不管了义到了什么程度,四依法到了什么程度,我们个人的经验之量,是最终衡量以上正见的标准。比如,总的正见有一百斤,如果经验之量会对这一百斤产生影响,那么总的正见也会随着经验之量而增加或减少。最终,自己的经验之量非常关键,成了最后决定正见程度的最关键部分。
所以,实际上讲,“正理的实现比重”,取决于自我阅历本身。这是正理自在的法称、陈那二师对正见的总结。
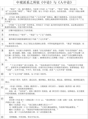
中观派系所依之《中论》和《入中论》

显教巅峰“了义大中观”之源
四部宗派中有部、经量部和唯识宗所依的经典,前面我们已经有所了解。现在开始来了解中观的正见。
中观的派系是依据《中论》与《入中论》这两部论典,它们对于整个佛教的发展,产生过极其重要的影响。
1. “唯识”一词,据吕澂推证,乃是受《中论》之“中道”、“假名”影响,得以建立;“唯识”宗义中的“唯假”、“唯识”思想,也与《中论》有先后、内在的关联。《中论》亦指示着唯识宗的发展路径。
中观给唯识宗创立了他们宗派的名词。“唯识”这个词,是受“中道”与“假名”的影响才得以确立的。“唯识”宗义中,“唯假”、“唯识”思想,也与《中观论颂》有着紧密的内在联系。而且,《中观论颂》给唯识宗指引出发展路径。唯识宗的发展,始终都在追随《中观论颂》所奠定的原则。
2. 《中论》思想之演变以及宁玛派“了义大中观”的格局。藏区中观思想史,尤其是内中观思想,值得关注,语言断代使其语言表达之精确性、思想之成熟度都有明显优势。尤其是宁玛“了义大中观”。
前面对四部宗派所作的了解,基本上在显教的范畴之内。但是,藏传佛教在中观见方面的特殊性,我们不得不重视。因为在藏传佛教的发展过程中,这一教派的语言断代对该教派的思想发展起到很关键的作用。汉传佛教的最后一部佛经是清朝翻译的,其他所有经论几乎都在宋代和宋代以前。
汉传佛教的语言体系,断代时间比较早。现在所阅读的经典,距离我们都超出一千年,离我们的生活比较遥远。而藏传佛教经论,断代年份比较迟。元、明时期,是他们经论发展的辉煌期。五个宗派中观见的区别以及大量论典,都在这一时期丰富起来。一直到清代,还有大量中观见、因明等方面的论著出现。
现在,在国际语言体系的判断中,语言专家认为,藏语的精确程度是全世界第一。这与它的断代有直接关系。很多人不愿承认这点,说“汉语也有精密独到的地方”。但现在有一个问题,藏语系藏传佛教有大量论典,表现出大量精密成果。而汉语系佛教,比较精密的成果都留在古代,在一千多年以前。用现代语言、遵循严密语言逻辑、表达精密佛教正见的成果非常少。
在现代汉语的框架中,在解放后汉语系的佛法体系中,少有大师级的作品,这与汉传佛教、与中国这块土地所遭受的各种蹂躏有关。但现在,当宗教政策恢复以后,佛教研究的文章和作品出来了,还是有不够周密,不够精密的地方。而藏语系的教理语言一直都有因明学等作为语言辅助工具,精密的义理太多了。我们也有精密的义理,但是第一我们拿不出来用;第二,即便能拿出来也很少。
因此,藏传佛教的中观见成为要关注的焦点,尤其藏传宁玛派的“了义大中观”。“了义大中观”站在藏传佛教显教教义的最高峰,关于藏传佛教的中观见,到后面逐渐会将眼光聚拢到此。“了义大中观”源于印度,传入藏地后为宁玛派所传承,传入汉地的主要依《维摩诘经》,称作“文殊师利不可思议法门(不二法门)”,由禅宗传延此法门衣钵至今。确切地讲,汉藏两地“了义大中观”传承的根源,皆与印度《维摩诘经》教授密切相关。宁玛派“了义大中观”的作品,从早期到中期、到晚期,都非常丰富。用这些作品,包括他们的正见观点,来为我们学习中观铺平道路。或者用现代的语言,给予古代史料以诠释的余地。
3. 宁玛派“了义大中观”的空性见,应归结于《中论》成书时印度的中观学派。由总集过渡到分集诸师诸派别,开显中观学术奇葩。
宁玛派传承的“了义大中观”中空性见的部分,应归结于《中论》成书时印度的中观学派。在印度早期,宣扬中观派的论师,称为“总集派”的中观师。以后,基本上就称为“分集派”的中观师。
4. 后期中观思想分出了内外各派。
到后期,中观思想逐渐分出内、外各派,称为“内中观”和“外中观”。这种分法,在印度就有过类似界定。为什么分成“内”和“外”呢?“内”是一个标准。涉及如来藏内义的,称为“内中观”,不与如来藏义直接接触的,称为“外中观”。
5. 内中观分出了“他空”、“离边”与“了义”的派别。
在西藏,“内中观”又分为“他空大中观”(如觉囊派)、“离边大中观”(如萨迦派)与“了义大中观”(如宁玛派)的宗派区别。
6. 最终雄居雪域思想巅峰的是宁玛派“了义大中观”。
最终雄居雪域思想巅峰的是宁玛派的大中观见——“了义大中观”。“了义大中观”基于“离边大中观”此一见地。“离边大中观”是什么意思呢?“离边”代表一种“遮止”:离开边见,离开有、无、亦有亦无、非有非无,离开四种边。而“了义大中观”连离开四种边以后的“离边”也要远离。
不答为答,佛遮外道十四问
7、佛不答十四难问,开示了表达方式的核心智慧。不答即选择遮诠作答。“离边”即是遮诠,而不是表诠的方式。
“遮”是佛当年弘法中常使用的方式。佛不回答外道的十四个问难:死后有神识离开吗?没有神识离开吗?或既有又非有?既非有,又非非有?世界是有边吗?是无边吗?还是既有边又无边?既非有边又非无边?等等。这些问题都仅仅围绕现象界,任何回答也只能停留在现象界中。对这样的问题,佛采取什么方式辩破呢?用不开口的方式辩破。面对十四个问难,佛用不开口的方式,表达了中观常用的核心智慧:“遮”的方法。不答,选择的便是“遮诠”的方式。
“表诠”和“遮诠”有区别。“表诠”,是直接表达意见,要么肯定,要么否定。而“遮诠”的方式丰富多样:遮止你问题本身的错误,遮止我可能因为你的错误而引出的错误。
离边大中观“离边”的方式,即遮诠的方式,而非表诠的方式。
大圆满与顿悟,同源不二法门
8. 遮诠中,分无遮与非遮两类。无遮是“否定式的遮诠”表达,非遮是“引证式的遮诠”表达。
遮,意为遮破、破除。无遮,是指在破除之后,没有间接引出其他承认,由此产生的定解(决定之趣)是无遮见;非遮,是在直接破除后,间接又引出其余的承认,由此产生的定解称非遮见。
如:虚空中没有石女的儿子(无遮);405教室讲台上无佛像(非遮),有可能其余教室讲台有。
“引证”两个字要注意。“引证”是否定这一部分,实际为了引出另外的结果,引出另外一个与问题没有关系的结果,作为最终的回答。
打个比方,“虚空中没有石女的儿子”,这是“无遮见”,不可能产生引证的结果。因为石女是不可能有儿子的,所以直接否定“虚空中石女的儿子”,“石女的儿子”这个事实不可能通过其他任何方式出现。一否就百否,彻底把它否没了,这就是“无遮见”。而“非遮见”可以引出另外的结果。比如说,“现在405教室讲台上没有佛像”,这是“非遮”的方法。因为很有可能产生另外一个结果:“405教室没有,但是406、407教室讲台上可能有佛像。”另外一个结果可能在这个否定结论之后出现,这是“非遮”。
再如,藏传佛教觉囊派的“他空见”,否定世间一切现象界,说现象界是不清净的,比如“这朵花是不清净的”。他虽然没有说,但有另外一个目的:花是不清净的,但是在这空间有个清净的佛陀,有如来藏存在于此。否定这朵花的目的,实际为了引证另外一个结果:佛以清净的智慧出现在花所在的空间。间接引出另外一个结论,这是“非遮”的方式。
“非遮”的方式,都与“他空见”有关。“他空见”,是承认如来藏的中观见。不直接认证如来藏的,便称为“自空见”。而“离边大中观见”,是要离开“他空”和“自空”——对于如来藏的直接肯定与否定,都要离开。彻底离开肯定或否定,认为肯定与否定都是“边见”。离开所有“边见”,称为“离边大中观见”。
在藏传佛教中观见发展史上,“他空见”是觉囊派发展的至高无上的成果。西藏人曾有一段时间以“他空见”为自豪。时下一些人认为的藏传佛教最高灌顶、密法最高层次的加持法会——“时轮金刚灌顶”,便来源于“他空见”。为什么?因为“他空见”中确定:世间的一切现象都虚假不真实,而如来藏像金刚一样存在于世间,净土就像金刚一样,是实有的,半点不能否定它的价值,不能否定它的存在。这是“他空见”发展的辉煌成果。
而持“自空见”者,有格鲁派。格鲁派与“他空见”的观点,可说针锋相对。历史上,五世达赖喇嘛剿灭觉囊派,便是由于认为秉持的“自空见”观点是正见,要灭除“他空见”。觉囊派在那段时间几乎不复存在。现在仍奄奄一息,但已开始恢复。
“自空见”和“他空见”,一个是否定如来藏,一个是确定如来藏。在这两种见解之上,宁玛派采取了比较灵活的方式。他们知道,做“实有”肯定,这有问题;做彻底否定,也有问题。“离边大中观”在基于这二者的更高位置上,离开“自”、“他”的边执。“自空”、“他空”都含有边执,跳出自空、他空,并进一步超离“离边大中观”,这才是最彻底的。
为什么在这里探讨时,要提出“了义大中观”呢?因为,藏传佛教宁玛派在最后密法部分的“光明大圆满”中,“了义大中观”所使用的方法,与禅宗“顿悟”的入道法门几乎同源。就最早的历史来讲,当时维摩诘居士与文殊菩萨所传的“不可思议法门(不二法门)”,就是后来宁玛派的“了义大中观”与汉地的禅法。当时没有这些名称,只是称为“不可思议法门(不二法门)”。维摩诘居士与文殊师利菩萨对这个法门都作出过巨大贡献。
所以,在最早期,“了义大中观”与禅宗是同源的。
“了义大中观”——非“无遮、非遮”
9. “了义大中观见”是大无遮见,但,“尚未离边时不可用表诠”方式,“见离边时不可用遮诠”。前者在外义中破除种种实有自性,后者在内义中确认大中观的究竟体性;前者彻底遮,故言“无遮”,后者不全遮、不全许,故非无遮、非非遮,此是“了义大中观”的旨趣。
“了义大中观见”是大的无遮见。无遮见,是直接否定不该有的,否定得非常彻底。但是尚未离边时,不可以用表诠的方式;见到了离边时,不可以用遮诠的方式。
先把这个说法记下来,只有到后面,我们才会懂得,为什么“见”和“不见”有这个区别。“没有离边时,不能用表诠的方式”,就是说没有离开自空见和他空见的时候,不能做任何肯定。“见到了离边的‘了义大中观见’时,不能用遮诠”,就是说见到“了义大中观见”时,不能做任何否定。没有见到时,一切都不是;见到时,一切都是。
此点到后面会了解,非常有意思。前者在“外义”中破除种种实有自性,后者在“内义”中确认大中观的究竟体性。前者是彻底地遮,所以说无遮;后者是不全遮也不全许,所以非无遮非非遮。这是“了义大中观”的旨趣。文字虽然比较简单,但大结构已然交代出来了,就像画虎,老虎已经成形了。
10. 依“了义大中观”的特质,为《中论》列科判。
(见表24-3 中观派系之所依《中论》与《入中论》。)
诠释《中观论颂》以及学习《入中论》,以“了义大中观”为最终旨趣。我们讨论过觉囊派的如来藏与宗喀巴大师在《菩提道次第广论》中所陈列出来的《止观章》,但大家要注意,此处没有以“他空见”为最高标准,也不以“自空见”为标准。
11. 《中论》简介:先简介,最后总结。观因缘品、观有无品、观法品、观四谛品、观涅槃品最为核心。
详见科判(见表24-3 中观派系之所依《中论》与《入中论》)。
《中观论颂》之所依
12. 《中论》的所依,正观依《般若经》;方便观依《阿含经》;别观依《般若经》破《阿含经》,只有破,故别观未依哪部经。
故说,此一“宗经论”,是依《般若经》的观法,破《阿含经》的观法。这种破法,在方便观中是间接地破;在别观中是直接地破。
“《中观论颂》的所依”,这个问题需要探讨一下,因其直接关系到我们的总方向。所学的《入中论》,完全依止在《中观论颂》的足下。《中观论颂》的所依是什么经呢?这里所说的是正观的部分。
《中观论颂》分总观、别观和方便观三个部分诠释中观正见。在二十七品颂词中,总观占两品,方便观占两品,其余二十三品是别观。
《中观论颂》所依的经典有两大部,一是《般若经》,一是《阿含经》。
正观依的是《般若经》,方便观依的是《阿含经》,别观只是依《般若经》破《阿含经》。《阿含经》的观法,虽然这里都说出来了,说得很详细,但主旨是依般若正观来逐渐调整《阿含经》的小乘观法。破的部分没有依哪部经,所以这部论称作“宗经论”。
论典分成“宗经论”与“释经论”。龙树菩萨亲自著作的“释经论”也有很多,在他的著作中,属于“释经论”的至少有《大智度论》、《十住毗婆沙论》及对《大品般若经》与《华严经·十地品》的释论。
“宗经论”是什么意思?并非逐字逐句解释一部佛经,只将佛经中最核心的智慧挑出来讲,这称作“宗经论”。
《中观论颂》不是对某部经一品一颂的解释,而是以其他经典为依据,证成这部论的主张,这是“宗经论”。虽然“宗”依的是佛的所有正见,但是用其他佛典的片段和经义来证成其论点。
依《般若经》的观法破《阿含经》的部分观法,在方便观中是间接地破,在别观中是直接地破。这是《中观论颂》的要点所在。
13. 根据:
青目释《中论·观十二因缘品第二十六》云:“汝以摩诃衍(大乘)说第一义道,我今欲闻说声闻法入第一义道。”
青目所作的《中论释》说,由声闻法逐渐进入第一义道,“我今天希望听闻这个智慧”。
藏本《无畏论》亦云:“汝已说依大乘教入胜义……”
相传《无畏论》是龙树菩萨所造,比《大智度论》的篇幅还大,藏本也不是很全。而《中观论颂》是从《无畏论》中截取的一小部分。在西藏本的《无畏论》中也说,由小乘的法义直接进入胜义智慧。这也是为什么我们在学习中观见时,一直都用四部宗派作为对照。
又第二十七品《观邪见品》的青目释云:“已闻大乘法破邪见,今欲闻声闻法破邪见。”
用声闻法破除邪见,而趣入大乘。
藏本《无畏论》云:“愿汝依声闻相应契经说诸见相不成。”
要以声闻的经典作为讨论依据,逐步趋入大乘的见地。
故知,前二十五品为直接破小乘,后二品间接破小乘。
14. 思想根源,不容忽视,皆以空为正见。
从最先的学习开始,我们一直都以空性作为正见。
学习过唯识宗、有部与经部的论典后,我们确定了正见要素,其后进入中观见,进一步将空性正见确定到最适合的高度。这是深入学习中观正见的基本步骤。
《中观论颂》全论组织(表)

这张表格,是用“了义大中观”的方式对《中观论颂》作的科判。
为《中观论颂》做科判,有史以来在佛教界都是颇为困难的一件事。如果本身没有确定的主张,没有想要达成的主见,为《中观论颂》做科判是根本不可能的。
初学中观的人,读全部《中观论颂》二十七品,会觉得结尾和开头一样,中间和头尾一样,每一品和下一品之间也都是一样的。开头说的是空,中间也是空,到后面还是空。那么,这些义理到底有什么差别?我们确立了另外一个观察高度以后,用旁观的眼光了解《中观论颂》,作出这份科判。
以“了义大中观”的方式解读《中观论颂》
这份科判中,前有标宗,中有显义,后有结赞。
“显义”部分,显示的是大乘的菩萨道,宗旨也就非常明确了。显示大乘菩萨道,有总观、别观和方便观。
“总观”是直接将大乘的正观拿出来。在前面两品中,直接的中观修法,龙树菩萨已经交代得非常清楚了。
中间的“别观”,是要借助其他经典,表述自己的正见。龙树菩萨借助《阿含经》的经典基础,树立了基涅槃、道涅槃与果涅槃三种涅槃。
基、道、果三部分,是从《阿含经》起就确立的三种道次第。龙树菩萨利用这种道次第,确立在中观正见里,道次第应该如何修。佛门中,绝大多数人还是先奠定了初转法轮的佛法基础,然后才进入大乘的。因此探讨初转法轮的法义,便成为进入大乘的必要阶梯。就像我们要探讨有部、经部与唯识宗一样,将这三部探讨完,便知中观见是有步骤的,这个基础便已慢慢建立。
首先是基涅槃。基涅槃是,涅槃的基础该如何来确定。世间虽然是涅槃的,但是在涅槃中,世间还是显露出了各种不圆满,还是显露出苦集灭道对于世间的意义,对于世间的作用。虽然苦集灭道的灭法,包括苦集灭道的法义,最终为《般若经》所替代,乃至于说,所谓苦也是空相的,道也是空相的。但在基涅槃中,苦集灭道还有自己的自相,还有成立的特殊意义。所以,观破世间苦,观破情器世间,这两部分依然成为基涅槃的重要成分。
基涅槃中,也观破世间集。“世间集”是说,生死流转,惑业流转,惑业聚集了以后,五蕴的各种苦。在这一部分,龙树菩萨辩论和破除苦相实有。也就是说,初转法轮所奠定起来的基础,虽然没有达到大乘的高度,但龙树菩萨将这些基础全部都向最高的境地提升。
道涅槃,这是道法自相,观破世间的灭法。龙树菩萨在这里全面交代灭法的空性,灭法的非实有。这一部分包括:观法品,观时品,观因果品,观成坏品。
因果和成坏,在四谛法中是不可动摇的事实。但在道涅槃部分,龙树菩萨要做另外一番解释,将它们从小乘的四谛法,提升向般若体系的大乘法。用大乘的道作提升,进行升华。
最后是果涅槃。果涅槃是成果,用“人无我”和“法无我”界别。
在有部、经量部及唯识宗中,已初现“人无我”和“法无我”的分类。虽然有部还没太多谈到法无我的问题,但名相的分类已逐渐清晰。龙树菩萨在“果涅槃”部分,通过“观破世间道”,直接说明人无我空性和法无我空性。
最后是方便观,建立世间道。在“以方便观建立世间道”这一部分,龙树菩萨作出了更加具体的说明。他说,世间的一切正理,都要依靠中观见才能树立。
英雄到老皆归佛
因为有空性,世间一切法才得以成立。如果没有空性,世间的一切法都不得成。如果没有空性,即便想过世间五浊恶世的生活,也过不好。
就像前面讨论过的,杯子中的水是空性的。正因为是空性,所以天人见到甘露,人见到水,饿鬼见到脓血,才可能有这些余地。之所以有各种业感效应,都因为是“空性”做后台。就此而言,“空性”是维系世间正道的根本方便。
讨论到此,可以确知:现在的修行,所有正见一定要回归到空性正见。如果不空,对我们会有很多不利的影响。哪怕像唯识宗那样,树立一个实有的心识,也仍然会反向固持“业力因缘”。
自从往圣先贤以文化世以来,佛法的空性正理传入中国,无论是对官方文化还是民间文化,都产生了前所未有、广大深远、无所不在的影响,并使佛理迅速成为“时尚”,人们常以论说及参悟佛理为荣幸,有云:
英雄到老皆归佛,宿将还山不论兵。
英雄到老,便都开始皈依佛法了。过去的将领回到山中,也不再问兵法、论打仗了。
万般带不去,唯有业随身
有人编过一个故事,虽然不太贴切,却有道理:
从前有位财主,年轻时辛苦经商。后来挣了很多钱,觉得已经很够用了,也慢慢上了年纪,忙不动了,所幸还有几个孩子在身边。
他有三个儿子。年轻时求财,没有钱,所以大儿子出生以后,为孩子取名为“金子”。过了段时间,又有个儿子,也得起名字,他说:“金,我已经挣到了,就给他取名‘银子’吧!”又过了些年,他金银都已挣满了,又来了儿子,该起名字了。“金银都已不求了,应当知足。其实我是不想要你来的,你却来了,真是个业障!”就给他起名叫“业障”。
最后,财主要过世了,让大儿子过来:“跟你交代一些事情,我们家的财产怎么办?”大儿子说:“大头归我,小头归弟弟。”他要六成。二儿子来了,要四成,财产就分完了。
老人家说:“我是个快要死的人,你们怎么这么绝情,把钱财都要走了?我也不知道死后要到什么地方去,你们愿不愿意送一程?”
大儿子说:“我还送你?老不死!”
二儿子进来,也发了一顿脾气,走了。
结果,万贯家财都分光了。这时,小儿子哭着过来了:“爹,以前我们家有吃有喝,这下都被大哥二哥分走了,我该怎么办呢?我跟着你吧!”
老人家感叹一声:“哎,真是‘万般带不去,唯有业随身’啊!”
一颗心又大又软
空性正见本是瓦解业障、获得解脱的利器,现实生活的修行中,一定要识别轻重。更多的,还是要管好自己。不要管不好自己,就去管别人。我们要在修行上有所成就,不要到“唯有业随身”时再去后悔。
尤其在当今资讯多元的社会,修行人万不可“一颗心又大又软”,这里也要去关心,那里也要去照顾,唯独将自己修行的本分忘了个干净。到最后只能感叹“慈航本是度人物,无奈众生不上船”。自己想去度别人,帮不上忙,别人不听,结果将自己一颗又大又软的心也伤得破碎了。出了这种结果,然后再去懊悔,非理性循环,无止境了!修行要识别轻重!
在古代,修行人善能获得各方高士的提携,总能将修行与生活的要点找得很准。该做什么、,不能做什么,自己总有分辨的眼光。而现代人就难了。在修行这件事上,我们须以调心、清理烦恼为主,这才最稳当。
佛法从来都不故弄玄虚。自己用功,也要踏踏实实,这是必须的。
古代,为了让大众踏实修行,祖师们即便证悟了最为高深的玄理,也不示人,而是教大家老老实实修行。就如净土宗(不是日本的本愿真宗),从来都是最不会故弄玄虚的,原本是从高深玄理中躲出来的一路,是躲出虚玄,让大众踏实修行的一个宗派。
后期禅门参话头的修行也是如此,明白至理,行为踏实。善导大师有过一首偈颂,写净土宗修行人必要的心理准备:
极乐无为涅槃界,随缘杂善恐难生,
是故慈尊选妙法,教念弥陀专复专!
自家生死亦相欺
念弥陀虽然是妙法,但却不难,下手方式极其简单,非常踏实,大众易行,容易入手。虽则很浅,但却很关键。
一直到后来,少康、永明等大师,都是如此一再要求——踏实。正如梵琦禅师《西斋净土诗》所云:
万事不真悲末法,自家生死亦相欺,
弥陀犹将偷心念,不肯真实拼一拼!
“万事不真”,我们为末法感到悲伤,修行人连对自己的生死也搞欺骗,念佛还用偷心去念,不肯真实地拼一拼。
祖师们如此鞭策、开示我们踏实修行,“务实”为要,非常经典啊!
学习中观见,核心在哪里呢?核心在所学一定要“务实”,能够解决当前的问题,不要学而不合其用。具备了实用的价值,所学方才不是空过。
有三则成语,建议大家平日里参一参。一是“掩耳盗铃”,二是“刻舟求剑”,三是“催牛打车”。参一参这三则成语,到底在说什么?不要将功夫用到与自己无关无益的地方去,要用到有关有益的地方来!
-----------------------------------------------------------------------------------------------------------------
-----------------------------------------------------------------------------------------------------------------
欢迎投稿:307187592@qq.com news@fjdh.com
QQ:437786417 307187592 在线投稿
2.佛教导航欢迎广大读者踊跃投稿,佛教导航将优先发布高质量的稿件,如果有必要,在不破坏关键事实和中心思想的前提下,佛教导航将会对原始稿件做适当润色和修饰,并主动联系作者确认修改稿后,才会正式发布。如果作者希望披露自己的联系方式和个人简单背景资料,佛教导航会尽量满足您的需求;
3.文章来源注明“佛教导航”的文章,为本站编辑组原创文章,其版权归佛教导航所有。欢迎非营利性电子刊物、网站转载,但须清楚注明来源“佛教导航”或作者“佛教导航”。



