明贤法师:法宝论 第十九讲 简别法数,守望文化之门
明贤法师:法宝论 第十九讲 简别法数,守望文化之门
玄奘大师译《道德经》为梵文,打下佛法区别于中国传统文化的伟大基础
下面学习《入中论》如何破他生。
破他生前,已了解到自生的观念有问题,无法成立。自生的思想,较早源于迦毗罗仙人,几万年前已有这一思想派别。自在黑的《金七十论》介绍了迦毗罗仙人,他一千年到人间一次,反复提醒一位婆罗门青年:“世间是无常、不清净的,你应该开始修行。”通过三次提醒,青年人认为他的话有道理,开始修行了。
真谛三藏翻译《金七十论》时,有的地方没有直接区分佛门与外道的名相,而是混用在一起(由此,大家能感受到玄奘大师在经论翻译中为后世留下的巨大恩德)。《金七十论》对数论派始祖的称谓,所用的词是“世尊”;对修行获得寂灭,用了“解脱”等词。《金七十论》描述了神我与自性造出世间,修行人修习禅定后,世间被自性收回,神我与自性分别独立,修行人获得解脱的过程。此一过程中的状态与佛教修行得到涅槃的状态几乎一样,若不能明辨是非或对中观见不够明晰,就会认为这是条百分之百正确的修行路。
这一点,唐代玄奘大师译经时就注意到了。他在那烂陀寺学习期间已获得很大成就,同时附带做了另外一些工作,将汉传佛教某些过去的资料以及汉文化的传统经典译为梵文。《道德经》是其中一例。现在《道德经》有玄奘大师翻译的很好的梵文译本。
那时,有很多人劝玄奘大师:“您翻译《道德经》时,若翻译‘道’,就直接使用梵文的‘涅槃’;若翻译修行,就直接沿用佛教的道次第;若翻译世间的普通概念,就完全配以佛教的因果轮回、六道等词。这样一来,后来的印度人理解中国传统文化时,便会认为中国的传统文化归属于佛教教义,这不就让佛教更发扬光大了吗?”
玄奘大师坚决反对,认为翻译工作不能这样做。“道”与“涅槃”有区别:“涅槃”是没有余依,是最为究竟的获得空性正见的智慧。而《道德经》中的“道”,包容不了如此庞大的信息量。所以,他直接借用道家学说中有类似含义的词汇及表达效果相应的梵文词汇翻译,不与佛教词汇混淆(如“中观”被俗称为“中道”,这也是不严谨的,有被俗解成“中庸之道”或“中和之道”的嫌疑)。
玄奘大师译《道德经》为梵文,借用不同国度文明体系的巨大框架,打下了佛法区别于中国传统文化的伟大基础,成为保障佛教永恒不变异的金刚甲胄。
虽然,文化如水,佛法如船,水涨船高,但是,如果船已不区别于水了,那么,非但佛法之船不能渡人,且其唯一功效,只能是推助俗流,哪能有解脱“苦”的效用呢?
有别于外道知识而独立存在——从思想根源上保障佛教永远不能被俗化
由此,佛教教义与世间文化明确区分,使文化变成了水,而教法变成了渡人的船。藏地的佛教与文化则与此相反,绝大多数是文佛一体,成了政教一体社会形态的部分成因。姑且不论“政教分离”是否是人类文明之标准,佛法与世间法的区别,至少保证了佛教在五浊世间的独特出离性质,从思想根源上杜绝了如日本佛教目前僧俗不分的可能性。汉传佛教以长、短褂的汉服为僧装,并沿袭千年不变,这一传统对佛教群体的特别作用,即说明了这一道理。
独立出来,是以“出离”为教义基础的佛教存在于世间又度脱世间的发展保障。
当时确实有人不理解。但到现在,当国际学者们研究佛教、道教乃至婆罗门教的《吠陀》、《奥义书》等思想时,便能发现,玄奘大师的做法有其深意。现在很多印度人到中国寻找《奥义书》、数论派、炼金术的一些原始依据。他们不会将外道教义直接混淆为汉传佛教的教义,无法俗化汉传佛教,使得“佛教发源在印度,光大在中国”的赞许成为国际公论。
现在有些人主张“今日汉传佛教要与西方世界接轨”,这些人不懂啊!目前,哪方佛法能忽略或无视中国?中国人只要会讲中国话,最不用向西方人学的,便是佛教。而且可以说:佛教,当然中国最圆满!祖师们两千年夯筑的基础不会改变,无论文化品性还是佛法格局,注定佛教要在中国不朽传承。至于佛法进入西方之后会如何,恐怕谁也保证不了!
学佛外之道的研究人员会找到佛教以外的知识体系,而真正的佛教教义完全可以独立于外道知识而存在,不会遭到干扰。这种独立有非常伟大的作用,让佛教的教义始终不被混淆。正如僧肇大师当年能用破六家七宗的方法,将“涅槃”与“真空”的主要义理表达完善,现在梵文本的《道德经》等,绝不会让印度学者将中国佛教和中国传统文化混淆。这实际是他山之石,让外面的人知道,中国的传统文化与佛教的修行有别。
此种区别使佛教的基础次第非常稳固,不至被同化或俗化。否则,若说“佛教要世间化”、“佛法要融入社会”、“佛法要为发展经济服务”、“不是弘法方式要与时俱进,而是教义要与时俱进”,或是“佛教搭台,经济唱戏”,如同日本市民的生活,一切都可以是“道”,一切都可以是“禅”,不仅如苏轼那样口头可以有“禅”,发展开来,喝点茶也“禅”了,画张画也“禅”了,弹个琴也“禅”了,唱个曲儿也“禅”了……这种“人间佛教”,早就只有“人间”没有“佛教”,只有“世俗”没有“佛法”了,如此一来,恐怕只能剩下佛教被世俗腐朽的结局!祖师大德千余年前的智慧,及早规避了这些危险说法。因此,以上佛教被世俗化的种种,即使为佛教弟子勉强接受,即便被广泛应用,也变不动佛教基本的“出俗”特质。
在此基础上,研习数论派神我等理论,有了另一作用:让对佛教不够干净的理解逐渐干净起来,脱离外道知见。之后,逐渐进入稍高的门槛。比如,离开迦毗罗仙人的七十论义,进入根本说一切有部的小乘义理、经量部的小乘义理及唯识宗的大乘教理中。
这些教理的主范畴是有关于他生。
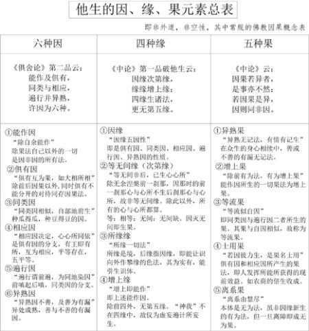
他生的因、缘、果元素总表

错误——常见的他生因果理解
只要承认因果实有存在,那么不是自生便是他生,不是他生便是共生或无因生。总之,四种因到果的关系中,必须要找到一种,才能充分证明因和果的关系成立,实有因果才能成立。否则,实体的因和实体的果之间无法建立关系,无法让因果真正成立。
若问:“你已破了四种因果的生灭法,那么你是不是反对因果?”
此处不是反对因果,而是反对错误的因果理解。错误的因果理解太容易钻空子,而错在哪里我们不大知道。尤其现在要学的他生理论,是脱离了自生的外道概念但又达不到中观的空性正见时,对因果的错误理解。也可说,从小乘的根本说一切有部,到经量部,再到大乘唯识宗的随理、随教唯识等,以及胜论派外道,这些派别对因果的解释都基于他体的因果知识。
就常规理解的佛教而言,人们接受的因果概念也是如此。这不是批评大家,但大家现有的因果概念,基本是这里要讲的他生因果:因和果不是一体的,是各自独立的,但又能发生从因生果的关系。常人能理解的因果大都如此。
论对错,此种理解不可能对;论作用,有一定作用,肯定也具备有限的正理价值。比如唯识宗的“一切唯心造”,你确实信这种道理,确认真有一个作者和一个被造出的外境,它肯定也有一部分修行价值。但若就清净见而言,不可说此种理解干净明了、完全正确。
这张表非常重要(见表19-1 他生的因、缘、果元素总表)。常人能理解的,既不是外道知见也不是空性正见,介于二者之间、常规的佛教因果概念,就囊括在这张表中。能理解到、能建立的因果概念全部涵盖在其中,这些都属于他生。这张表列的十五种因果概念,一定将大家所理解的因果概念都列完了。它们有一共同特点:都是实有的因果,因实有,果也实有,均有一个“实体存在”的基础。
这种有实体存在基础的因果,虽有其修行意义,但学习中观见的人一定要知道其问题所在。虽具备向上修行的增上生价值,但它不会让修行者得到圆满的决定胜。也就是说,真正的中观见无法依靠这些理解得到。
破他生的过程中,这十五种因果的理解首当其冲,都要破除。现在是要破除它,所以来学习它。
在平时的学习中,基本认为这十五种是真理。这十五种因果概念,在《俱舍论》中有着扼要的论述。从佛学名义上真正确定经量部小乘的,是这部论。佛教真正体系化、全部完善起来,可以说也在这部论。它对实有因果、实有修道体系的理解,讲得淋漓尽致。它也是一部佛学概论,只是叙述不到大乘水平。但若单就名义,单就眼、耳、鼻、舌、身、意、因缘、因、果,单就道次第的一些元素而言,它讲得非常到位。
平时没有学习它的机会,所以基本不可能跨越它。在学习他生、破他生观念时,首先要将这十五种因果弄明白,否则想破除它,更不可能。
首先,表格上面有三首颂词,是总述。总述部分列出了这十五种因、缘、果,即六种因、四种缘、五种果。他生中所谈的因和果都源于这十五种法、包括在这十五种法中。
第一部分是六种因。
平时可能常说:“做坏事得到苦果,肯定是因造得不对。”因到底有多少种?这里概括了一下,总共六种。《俱舍论》第二品云:
能作及俱有,同类与相应,遍行并异熟,许因唯六种。
这首颂词说出了六个因的名字:能作因、俱有因、同类因、相应因、遍行因、异熟因。
第二部分是四种缘。
《俱舍论》也讲述了四种缘的大意。《中观论颂》云:
因缘次第缘,缘缘增上缘,
这是四种缘的名字:因缘、次第缘、缘缘(又称所缘缘)、增上缘。
四缘生诸法,更无第五缘。
世间的因缘法,若将它说成是生灭的,是实有因果的,那就只有四种缘,没有第五种。龙树菩萨也认为,只要认为实有的生灭是事实,那么四种缘生诸法一定是真理,不可能产生第五种缘。
在《中观论颂》中,对这四种缘有了另外一种解释。《俱舍论》是立四种缘,《中观论颂》是破这四种缘。
第三部分是五种果。
对五种果,龙树菩萨是这样来破的:
因果若异者,是事亦不然……若因果是异,因则同非因。
从异熟的果开始,往下依次是增上果、等流果、士用果及离戏果,共有五种果。
他生中的能作因
第一种因称作“能作因”(kārana-hetu)。
《俱舍论》云:除自余能作。
意思是,除自己这个结果外,所有的因都算能作因,它是除开自己,包含一切。除果法自己以外的一切,是因的或非因的(如果“非因”,怎么能叫“能作因”呢?此问题在后面解决),所有的都称作“能作因”。
论曰:一切有为,唯除自体,以一切法为能作因。由彼生时无障住故。虽余因性,亦能作因。然能作因更无别称。
除了自己,对一切法而言都是“能作因”。一种法不是自己的能作因。除此之外,一切法都是一切因缘和合之法(有为法)的能作因,因为没有任何一法对于可能生成之法的生成构成障碍。由此定义可知,俱有因等也是能作因,其他的因在能作因范畴中。没有特别的名称,只是单纯的“存在的理由”,没有性质上的界定,就是“能作因”。
俱有因
第二种因称作“俱有因”(sahabhūhetu)。
《俱舍论》云:
俱有互为果,如大相所相,心于心随转。
除前后的因果外,同时俱有、不能分开的,此种对待的、同时存在的因果法都是“俱有因”。虽互为因果,但彼此分不开,而且还同时存在,这种因称作“俱有因”(关键在于,俱有因是相互为果)。
论曰:若法更互为士用果,彼法更互为俱有因。其相云何?如四大种,更互相望为俱有因。如是诸相与所相法、心与心随转,亦更互为因。是则俱有因,由互为果,遍摄有为法,如其所应。法与随相,非互为果。然法与随相,为俱有因。非随相于法。此中应辩。
“俱有因”是指一起存在、彼此相互为因的法。如地、水、火、风之元素,彼此互为俱有因(如地大对火大有因的关系,火大对地大也有因的关系,从互相有帮助的角度来讲,它们之间可以互为因果)。如心和与心相伴随的法,彼此互为俱有因。如性质和被性质所刻画的法,彼此互为俱有因。因此,俱有因中包括一切有为法(因缘和合之法)。但在各情况中,应明确这些法在相应、相互的因果关系中(例如,一切有为法与其性质之间都是俱有因,但一种法与另一种法的性质之间不是俱有因)。
一种法是它的随相的俱有因,却不与随相互为因果:因为随相不是其法的俱有因。这是需要在定义中补充的。
心所,二律仪,彼及心诸相,是心随转法。
论曰:一切所有心相应法。静虑无漏二种律仪。彼法及心之生等相。如是皆谓心随转法。
什么是与心相伴随的法(心随转法)?一切心中的现象(心所法),静虑和无漏两种律仪,心所法的、两种律仪的以及心的性质(相),这些都是与心相伴随的法(心随转法)。
同类因
第三种因称作“同类因”(sahabhūhetu)。
(一)《俱舍论》颂词:同类因相似。
“同类因”指因和果的状态差不多,不会产生和因离得很远的结果。平常说的“种瓜得瓜,种豆得豆”,生的果和因的类别差不多,这就是同类因。拿到印度去就更好说了:婆罗门种姓的人,生出的孩子肯定还是婆罗门种姓,他是同一类,不可能属于首陀罗。
论曰:同类因者,谓相似法与相似法为同类因。谓善五蕴与善五蕴,展转相望,为同类因。染污与染污,无记与无记,五蕴相望,应知亦尔。
相似法是相似法的同类因。善的五蕴是善的五蕴的同类因。恶的五蕴是恶的五蕴的同类因。非善非恶、无记的五蕴,是无记五蕴的同类因。
又一身中,羯刺蓝位,能与十位为同类因。頞部昙等九位,一一皆除前位,与余为因。若对余身,同类十位,一一皆与十位为因。
一个生命,最初胚胎所经历的是十个阶段(五个胚胎阶段、五个后胚胎阶段)的同类因。第二个胚胎阶段是其后九阶段的同类因。以此类推。对于同类的下一个生命而言,这个生命十个阶段的每一个阶段,都是下一个生命十个阶段的同类因。
(二)《俱舍论》颂词:自部、地,前生。
自部自地唯与自部自地为因。是故说言,自部自地。部,谓五部。即见苦所断,乃至修所断。
一个部和一个地中的法,是这个部、这个地中相似法的同类因。
见到苦谛,可以断掉一部分法。见到集谛,可以断掉一部分法。见到灭谛,可以断掉一部分法。见到道谛,可以断掉一部分法。通过修行,可以断掉一部分。这样,诸法共分为五部。
此中见苦所断法,还与见苦所断为同类因,非余。
见到苦谛而断的法,只能与见到苦谛而断的法为同类因,不与其他部的法为同类因。
地,谓九地。即欲界为一,静虑无色八。
诸法又分为“九地”。欲界有一地,色界有四地,无色界有四地。
于中一一,若欲界地,还与欲界为同类因。初静虑地,与初静应为同类因。乃至有顶,与有顶地为同类因。异地相望,皆无因义。
在见苦谛而断的诸法中,属于欲界地的,只与欲界地中的为同类因;初静虑地的,只与初静虑地的为同类因。乃至于有顶地(无色界第四地,非想非非想处地)的,与有顶地中的法为同类因。在彼此不同的“地”之间,谈不上同类因。
谓前生,唯诸前生,与后相似,生未生法,为同类因。
过去或现在已经生成的法,发生在先,是其后相似法的同类因,无论其后的法已生成还是未生成。
未来的法不是同类因。
(三)《俱舍论》颂词:道展转九地,唯等胜为果。加行生亦然,闻思所成等。
言同类因,唯自地者,定依何说?定依有漏。若无漏道,展转相望,一一皆与九地为因。谓未至定,静虑中间,四本静虑,三本无色,九地道谛,皆互为因。所以者何?此于诸地皆如客住,不堕界摄。非诸地爱执为己有。是故九地道,虽地不同,而展转为因。由同类故。
此前说,法只能是同一地中相似法的同类因,这种限定适用于一切法吗?这种限定只适用于有漏法,不适用于无漏法。“道”是“道”的同类因,无论在九地的哪一地中。
“道”有九个阶段(九地),分别是:未得定,静虑中间,四个静虑阶段,三个无色阶段。修行人可以在这九个阶段修道。构成“道”的相似法,在九地中,互为同类因,不管是不是同一地中的相似法。因为“道”在九地中,像客人一样暂住,并不属于这个地所在的界。“道”并没有欲界、色界、无色界的爱执。无论修行者在哪一地修道,“道”的本性都同一,因此,“道”是“道”的同类因。
然唯得与等胜为因。非为劣因。加行生故。
然而,整个道并不是整个道的同类因。“道”是同等道或更高道的同类因,而不是更低“道”的同类因,因为“道”总是通过加行努力才获得的。
又诸已生见道、修道及无学道,随其次第,与三二一为同类因。
道分为见道、修道和无学道三者。见道是见道、修道和无学道的同类因,修道是修道和无学道的同类因,无学道是同等或高等无学道的同类因。
又于此中,诸钝根道,与钝及利为同类因。若利根道,唯利道因。
钝根的人所修的道,是钝根人所修道和利根人所修道的同类因。利根人所修的道只是利根人所修道的同类因。
相应因
第四种因称作“相应因”(saṃprayuktahetu)。
《俱舍论》云:相应因决定,心、心所同依。
唯识宗的祖师世亲菩萨是《俱舍论》的作者,著作的《唯识三十颂》等论,都基于《俱舍论》陈设的这些非常严密的名相,对相应因中心和心所的问题谈得很细。
“心”和“心所”的概念是唯识宗常用的。“心”指的是心的王,说人的心有个主宰称作“心王”,在它的周围有一些“心所”。心所相当于心王的侍从、奴隶,让它办什么就办什么,心王就坐在中间。若心王决定做什么事,它会让自己周边的心所去做,落实得非常具体。比如贪,贪什么?如何贪?心所都有分门别类的功用,分得非常细。这是心王和心所,它们有主使和被派遣的关系。相应因的意思是:只要有心王,心所同时也存在,它们互为相应,平等存在。
这里提到了相应因的五种平等。也就是说,同样是一个贪心,对钱财的贪心和心王里总的一个贪念,生起时都会同时存在,不会说心所的部分在贪钱财,心王的部分贪念不动。贪和嗔等的分支很多,相应因也分成了很多。这五种平等都是说它们同时存在,同时发生关系,同时产生功能。这些功能不仅是同时,而且几乎是同等程度。只要这个功能产生了,那个功能同时一定也到这个程度,不会有太大差异,这便是相应因。
在心识活动中,八识自身,是心王,也称作心。《大乘百法明门论》中说,心法分为八种,分别是眼识、耳识、鼻识、舌识、身识、意识、末那识、阿赖耶识。
心所属于心王,但是在心识活动中,与心王相应,是各种思想现象。面对认知对象,即所缘,心王认知总相,心所把握别相,心和心所共同完成一个认知活动。《成唯识论》卷五云:
恒依心起,与心相应,系属于心,故名心所。如属我物,立我所名。心于所缘,唯取总相。心所于彼,亦取别相,助成心事,得心所名。如画师资作模填彩。
《俱舍论》立四十六种心所法,《大乘百法明门论》立五十一种心所法,分别是五种遍行(意、触、受、想、思),五种别境(欲、胜解、念、定、慧),十一种善(信、惭、愧、无贪、无嗔、无痴、勤、轻安、不放逸、行舍、不害),六种烦恼(贪、嗔、痴、慢、疑、恶),二十种随烦恼(忿、恨、覆、恼、嫉、悭、诳、谄、害、憍、无惭、无愧、掉举、昏沉、不信、懈怠、放逸、失念、散乱、不正知),四种不定(悔、睡眠、寻、伺)。
论曰:唯心、心所,是相应因。
心和心所是相应因。
若尔,所缘行相别者,亦应更互为相应因?
不尔。所缘行相同者,乃可得说为相应故。
若尔,异时,所缘行相同者,应说为相应因?
不尔。要须所缘行相及时同者,乃相应故。
若尔,异身,所缘行相及时同者,应说相应。如众同观初月等事。
为以一言总遮如是众多妨难,故说同依。谓要同依,心、心所法,方得更互为相应因。
此中,“同”言显所依“一”。谓若眼识,用此刹那眼根为依,相应受等,亦即用此眼根为依。乃至意识,及相应法,同依意根。应知亦尔。
并非任何心和任何心所都相应。例如,甲时的心与乙时的心所,甲乙不同时,则甲时心与乙时心所不相应。
心和心所相应,需要同时满足五个限定条件。《俱舍论》卷四说:
心、心所五义平等,故说相应。所依、所缘、行相、时、事,皆平等故。
一、心和心所,所依靠的根同一。
例如,在某一时刻,眼识依靠眼根生起,同时,感觉(受)和其他心所也依靠眼根生起。这时,眼识和感受才相应。以此类推,意识和与意识相应的心所共同依靠同一个意根。
二、心和心所,所缘同一。
如眼识和相应的感受,它们的所缘都是看得见的东西。如果识的所缘是可见物,而感受的所缘是声音,那么它们之间就不相应。
三、心和心所,具有同一个行相。
四、心和心所,必须同时。
五、心和心所,是同一个认知者的。
如甲、乙、丙三人同时看到新月,甲这人、乙的眼识和丙的感受,三者就不相应。唯有甲这人、甲的眼识和甲的感受,才能相应。
相应因体即俱有因。如是,二因义何差别?
由互为果义,立俱有因。如商侣相依,共游险道。
由五平等,共相应义,立相应因。即如商侣,同受、同作食等事业。其中阙一皆不相应。是故极成,互为因义。
是相应因的,也是俱有因。这两种因之间有什么区别?
法与法是相应因,即具有相应性质的相互因,因为它们之间有五个同一之处。如果缺少一个,它们都不再相应,不再结合。同样,心和心所依靠同一个根,具有同样的行相等。
法与法之间,彼此相互为果,才称它们为俱有因。就像商队中的同伴,相互扶助,才能前进。同样,心是心所的果,心所也是心的果。
遍行因
第五种因称作“遍行因”(sarvatragahetu)。
《俱舍论》云:遍行谓前遍,为同地染因。
“遍行”是什么意思呢?前面动的是嗔心的因,后面得的第二个念头是嗔心的果。前面动贪心的因,后面得贪心的果,便将贪心继续下去了。这个推动的前因和后果几乎在同一类别中,称作“遍行因”。
遍行因的本体属于同类因的分支(也即三界中欲界的烦恼心),此处将烦恼单独列出,成为第五种因,是为让大家了解得更清晰,不会有不到位之处。若只说同类因,不说遍行因,有可能产生一种失误。因为同类因里,往往从前到后,只要同一类别,都算同类因。而“遍行”是指因的普遍性:很多因不是只生一个,它能生很多。
《俱舍论》云:
论曰:遍行因者。谓前已生,遍行诸法。与后、同地、染污诸法为遍行因。遍行诸法。随眠品中,遍行义处,当广分别。此与染法为通因故,同类因外更别建立。亦为余部染法因故。由此势力,余部烦恼及彼眷属,亦生长故。
“遍行因”,指发生在前、在同一地中普遍递传的因,只在染法之中。
普遍递传的法(遍行诸法),在随眠品中分析过。发生在前,指已经过去或现在。是同一地中,其后染法的遍行因。
普遍递传的法(遍行诸法)只是染法的因。它们可以是同一类染法的因,也可以是其他类染法的因:由于它们的作用,可以生起其他类的烦恼、随烦恼。因此,就此点而言,遍行因不同于同类因。
这里,类、部,即前面讲过的五部(诸法分为五部,五个范畴。见到苦谛、集谛、灭谛、道谛,均可以断掉一部分法。通过修行,可以断掉一部分)。
异熟因
第六种因称作“异熟因”(vipākahetu)。
《俱舍论》云:异熟因不善,及善为有漏。
“异熟”的意思其实很简单,就是在异世成熟。比如,前世杀人,今世遭果报,这就属异熟因成熟。不是杀人后马上得果报,而是等到下一世,换个地方成熟,异时成熟、异处成熟。善与不善的有漏因都可以是异熟因,但异世成熟的特性不变。
论曰:唯诸不善及善有漏是异熟因。异熟法故。何缘无记不招异熟。由力劣故。如朽败种。
只是有漏的恶法和善法是异熟因。因为它们从本性上讲要成熟。无记法不是异熟因,因为它们是很微弱的,像腐烂、败坏的种子不生长。
何缘无漏不招异熟?无爱润故。如贞实种,无水润沃。又非系地。如何能招系地异熟。
无漏法不是异熟因,因为它们没有被爱执所润湿。就像完好的种子,没有水滋润,也不能生长。
又由于无漏法不属于任何一地(存在界域),怎么可能产生存在界域中的异熟果?
余法具二。是故能招。如贞实种,水所沃润。
既不是无记法,也不是无漏法的,则拥有感召异熟的条件,即自身的力量和爱执的滋润,像完好的种子,被水润湿。
变异而熟,是异熟义。不应但异,简别余因。
异熟,“异”表示差异,不同。“熟”是果,果与因不同。
然异熟果,无与业俱。非造业时,即受果故。亦非无间。由次刹那,等无间缘,力所引故。又异熟因,感异类果,必待相续,方能办故。
异熟果并不与业同时,因为并不是在造业的同时,就感受到果。异熟果也不立即(没有间歇)随业而至,因为,无间歇地引导业之后下一刹那的,是等无间缘。异熟因必须依赖相续地发展,才能实现异熟果。
虽然将因归成六类,但在生命中,这些因随时都可能互相交叉。谈“因”,遍阅三藏十二部,也一定只有这六种,不可能再有第七种。
因缘
以上大致了解了六种因,之后有四种缘。谈缘的问题,常人的一般概念中,因是第一主动力,缘稍后一点,在次要的位置上,帮助因形成第三个东西:果。但助缘的部分,即缘,它们的成熟各有特点。对此,世亲菩萨在《俱舍论》中总结得很明晰。这四种缘虽在《中观论颂》中被破了,但龙树菩萨当年也不反对这四种缘的约定,说没有第五种缘。
第一种缘称作“因缘”(hetu-pratyaya)。
《俱舍论》云:因缘五因性。
除能作因外,俱有因、同类因、相应因、遍行因、异熟因,这五个既是因,又是缘,同时是因的缘就称为“因缘”(因缘的概念,在后来被用得面目全非)。平时理解的“因缘”,可能都没有这样具体,“因缘”这个词顺口就说了,但“因缘”实指的是同时具备两种身份的缘。因缘在所有缘中最主要,力量也最大。
等无间缘
第二种缘称作“等无间缘”(samanantara-pratyaya)。
龙树菩萨称为“次第缘”,准确的名字是“等无间缘”。因和果相等,缘和前面的因相等。“无间”,就是让它不停,让它不缺。等无间缘是一种力量,让因只要一产生,便绝不会再停下来,它不允许你停。等无间缘的作用是让因果没有间缺,一直向前推动。等无间缘保持因向后无间歇地推动,一直到无余涅槃前,所有的刹那都由等无间缘推动。
无余涅槃是一种特殊因缘,是从有为过渡到无为的过程。《俱舍论》中说,有为可以过渡到无为,凡夫可以过渡到圣人。过渡到圣人,这不是因缘的延续,只要将障碍清除掉,凡人就变成圣人了。
无余涅槃前一刹那,只要能清理掉前面有为念头的障碍,后面的涅槃果位便证得了。这部分不属等无间缘。等无间缘的力量无法将凡人的因果,一直推动到圣人的受用中去。所以等无间缘唯一失效的地方是:凡夫的修行得阿罗汉果了,等无间缘就在证阿罗汉果前一刹那彻底停止,等无间缘便没有作用,前一刹那就不是等无间缘。在此念之前,全是等无间缘。
《俱舍论》云:等无间非后,心、心所已生。
除了最后的心和心所,其他已经生起的心和心所,都是等无间缘。
除阿罗汉临涅槃时,最后心、心所法,诸余已生心、心所法,是等无间缘性。
除了阿罗汉涅槃时,最后的心、心所法,其他已经生起的心、心所法,都是等无间缘。
此缘生法,等而无间。依是义,立等无间名。
等无间缘在产生的果之前,与果相等,没有时间间隔。
由此,色等,皆不可立等无间缘,不等生故。谓欲界色,或无间生欲界、色界,二无表色。或无间生欲界、无漏二无表色。以诸色法杂乱现前,等无间缘生无杂乱,故色不立等无间缘。
因此,只有心和心所是等无间缘,而其他法,如物质的东西(色法),因与果之间不具备同等性。欲界的一个色法,可能同时产生两种色法,一个在欲界,另一个在色界,或者一个在欲界,另一个清净无漏。色法的显现是杂乱无章的,而等无间缘不产生混淆的结果,因此色法不是等无间缘。
何缘不许未来世有等无间缘?以未来法杂乱而住无前后故。
为什么说,未来的法不是等无间缘?因为未来的法是杂乱无序的,在它们之间,没有前后关系。
诸阿罗汉最后心、心所,何缘故说非等无间缘?无余心,等续此起故。
为什么说,阿罗汉最后的心和心所不是等无间缘?因为在其之后,再没有任何心和心所生起。
所缘缘
第三种缘称作“所缘缘”(ālambana-pratyaya)。
《俱舍论》:所缘一切法。
“所缘”是什么呢?“所缘”指外境,以及执著的对象。能让攀缘的意识产生,能引发、引生识往外走的真实外境,称为“所缘缘”。
所缘缘一般指真实的外境,指实有的事物。比如:看到一本书在这儿,我执著书的识才被引出来;若没有书,识便产生不了。引发我执著书这个“识”的,是书这个真实的事物。
这个真实的事物便是一个所缘的缘,是外境中的缘。“所缘”指的是外境,“所缘缘”是外境的缘。如上例,外境的缘是书这个实体。
所缘缘性,即一切法,望心、心所,随其所应。谓如眼识,及相应法,以一切色为所缘缘。如是耳识,及相应法,以一切声。鼻识,相应,以一切香。舌识,相应,以一切味。身识,相应,以一切触。意识,相应,以一切法为所缘缘。
所缘缘,包括一切法,既包括有为法,也包括无为法。它们作为对境,是心和心所的条件(缘),但需与心和心所相应,不相应不行。例如,眼识(心)和相应的感受(心所),它们的对境是色法(看得见的东西)。耳识(心)和相应的感受(心所),它们的对境是声音。鼻识(心)和相应的感受(心所),它们的对境是气味。舌识(心)和相应的感受(心所),它们的对境是味道。意识(心)和相应的心理(心所),它们的对境是一切法。
若法与彼法为所缘,无时此与彼非所缘。于不缘位,亦所缘摄。被缘不缘,其相一故。譬如薪等,于不烧时,亦名所烧。相无异故。
如果一个法是心的所缘,那么,不可能在某个时刻,这个法不是这个心的所缘。即便可见物没有被眼识作为对境认识,它也依然是所缘。因为,无论它被攀缘,还是没有被攀缘,本性都是同一个。像柴火,不烧它时,它也仍称为“所烧”,仍能被燃烧。
增上缘
第四种缘称作“增上缘”(adhipati-pratyaya)。
《俱舍论》云:增上即能作。
“能作”指的是能作因,是列出的第一个因。这里不叫“能作因”,而称“增上缘”。凡除果法本身,一切都算增上缘。
增上缘性即能作因。以即能作因为增上缘故。
增上缘即能作因,因为能作因是增上的条件。下面从两个方面解释,增上缘为什么这样命名。
1.此缘体广,名增上缘。
与其他缘相比,具有这种缘的法最广泛,这种缘也对广泛而众多的法起作用。
一切皆是增上缘故。既一切法,亦所缘缘,此增上缘何独体广?俱有诸法未尝为所缘,然为增上故,唯此体广。
既然一切法也都是所缘缘,为什么说增上缘覆盖范围最广?因为与心同时俱有的法,不是此心的所缘,然而这些法却是能作因,即增上缘。因此,增上缘覆盖范围最广。
2.或所作广,名增上缘。以一切法,各除自性,与一切有为,为增上缘故。
增上缘作为能作因,“所作”的覆盖范围最广,因为任何一个法,除了对自己,对一切有为法而言,都是能作因(即增上缘)。
没有任何一个法是自己的缘。有为法(依赖条件因缘的法)不是无为法(不依赖条件因缘)的缘,反之,无为法也不是有为法的缘。
除四种缘外,绝无第五种缘。
比如,讨论“神我”的问题,便可用《俱舍论》所列的这四种缘分析神我不存在。
为什么?在《俱舍论》定的框架中,世界存在的事物,肯定是四种缘之一。但目前看来,到四种缘中去比对,神我与其所生万物的关系,没有与四种缘的任何一种缘相对应的特性。所以证明没有神我。只要不属于这四种缘之一,就不可能存在。所以当时几乎公认,不管你说你是佛还是菩萨,像三法印一样,用四种缘印一下,不符合四种缘中任一种缘,便是虚伪的事物,不承认其存在。
所以在《俱舍论》中,类似神我的事物被称为“虚妄遍计”,它是一种错误的理解产生的概念而已,世界上根本没有能造万物之神。
自佛教《俱舍论》出现后,所有“世间造物主”的说法便被横扫了。
异熟果
第一种果称作“异熟果”(vipāka-phala)。
《俱舍论》云:异熟无记法,有情有记生。
异熟果是没有善恶特性的(无记)法,非善非恶。属于有情,只有有情可以感受异熟果,山川等无情物不能感此果。异熟果是因缘和合而产生的果报,本身非善非恶,但它从先前的或善或恶的(有记)业而产生。
论曰:唯于无覆无记法中有异熟果。为此亦通非有情数,唯局有情。
只有在无记法中才有异熟果。它不覆障圣道,所以又称作“无覆无记”。由于有一些无记法是属于有情(众生)的,另一些不属于有情(众生),所以作者具体解释说,异熟果这种无记法是属于有情众生的,就是说,在有情中产生。
为通等流,及所长养。应知,唯是有记所生。一切不善及善有漏,能记异熟,故名有记。从彼后时,异熟方起。非俱无间,名有记生。如是名为异熟果相。
若仅具足以“(本身)无记”与“(属于)有情”两种特点,则长养生(即生中通过饮食、睡眠或某种加工可使之增长)与等流生也应有异熟果,但长养生与等流生通于善、恶、无记三性,而异熟果的来源是善业和不善业,所以,异熟果非长养生与等流生。因此,作者具体解释说,“从有记的业产生”。说“有记业”,因为它产生异熟果,有记业指恶业和有漏的善业。从这种业之后(不是同时,也不是立即),产生出异熟果。
比如人,这一生能生下来,此种身体的果报便是异熟果。而且这种无记果是有漏的,不是无漏的。若是无漏,便从三界中出,不再受生死了。
非有情数亦从业生,何非异熟?以共有故。谓余亦能如是受用。夫异熟果,必无有余,共受用义。非余造业,余可因斯,受异熟果。
山川河流等没有生命的事物,不是也从善恶业生吗?为什么不说这些无情物是异熟果?因为无情物是大家共有的,所有人都能受用它们。但异熟果只能是造业者自己的,我所造的业,别人永远不可能感受到它的异熟果。
从五种果中第一种果——异熟果,便可知道:异熟果逐渐成熟的地方(土地),是众生的身心相续(人或其他众生生命的、身心的这种相续的存在)。
增上果
第二种果称作“增上果”(adhipati-phala)。
《俱舍论》云:除前有为法,有为增上果。
诸有为法,除前已生,是余有为之增上果。士用、增上,二果何殊?士用果名,唯对作者。增上果称,通对此余。如匠所成,对能成匠,具得士用增上果名。对余非匠,唯增上果。
任何一个有为法(有赖于因缘条件的法),都是其他众多有为法的增上果,除非那些有为法在这个有为法之后。
增上果源于能作因,能作因产生的一切果,都称为增上果。除果之外的因,都称作能作因,意思是能作因包含一切。由能作因得来的一切果,都称作“增上果”。为什么这一切果都称为“增上果”呢?因为任何因,发展到果的过程中,都被增益了,都增上了。拿现在词汇说,便是“发展”了。过去用“增上”表示“发展”。所谓“增上果”,便是“发展果”。“发展所得果”,即是“增上果”。
等流果
第三种果称作“等流果”(naisyanda-phala)。
《俱舍论》云:等流似自因。
等流的果,相似于自己的因。因和果比较类似。同类因和遍行因产生的果,和自因很相似,称为“等流果”。“种瓜得瓜,种豆得豆”,果和因很相似,这种果称为“等流果”。
似自因法名等流果。谓似同类、遍行二因。
若遍行因,亦得等流果,何不许此即名同类因?
此果,但由地等,染故,与因相似,不由种类。若由种类,果亦似因,此果所因,乃名同类。
故作是问。若是同类因,亦遍行因耶?
应作四句。第一句者,非遍行法,为同类因。第二句者,他部遍法,为遍行因。第三句者,自部遍法,为遍行因。第四句者,除前诸相。
与自己的因相似,这称作“等流果”。两种因可产生等流果:同类因和遍行因。
如果遍行因也产生等流果,那么为什么不将遍行因称作同类因?遍行因所产生的果总是与其因相似。其一,就地(存在界域)而言,因和果在同一地,如欲界等;其二,遍行因所产生的果和其因一样,都是染法(烦恼、随烦恼)。但遍行因和它所产生的果可以不同种类。所谓“种类”,指“断的方式”,有通过见苦谛而断的法,有通过见集谛而断的法,等等。只有当因和果之间种类也相似时,遍行因才同时是同类因。
其中有四种情况。
一、不是遍行因的同类因。例如,并不普遍递传的烦恼,相对于同一种类的烦恼而言,不是遍行因,但是同类因。
二、不是同类因的遍行因。例如,普遍递传的烦恼,相对于另一种类的烦恼,不是同类因,但是遍行因。
三、遍行因同时是同类因。例如,普遍递传的烦恼,相对于同一种类的烦恼,既是遍行因,也是同类因。
四、其他的法,既不是同类因,也不是遍行因。
士用果
第四种果称作“士用果”(puruṣakāra-phala)。
《俱舍论》云:若因彼力生,是果名士用。
士用果与人有关。“士”是人,指有能力创造下面因缘的人。由人的创造,获得了农业、工业、贸易方面的新收成、新产品,这些新的收获比他的种植翻出很多倍,让他获得很多新收益,这些果实都称为“士用果”。
士用果是俱有因和相应因产生的果,是人发挥个人所能、个人能量获得的现前效益。农、工、商、贾都可获得士用果,他们都可依自己的劳动,获得满意的收成。现前获得的收成、效益,都称为“士用果”。比如,农民种出了瓜,这称作“士用果”,不能说是异熟果。若说成异熟果:“农民种出了瓜,是因为农民变成了瓜。”便是个愚蠢的说法。农民种出了瓜,瓜是农民种的,是农民的士用果。
若法因彼势力所生,即说此法名士用果。如因下地加行心力,上地有漏无漏定生。及因清净静虑心力,变化心生。如是等类择灭,应言由道力得。
如果一个法,由于人的力量活动而产生,那么此法便是士用果。这里涉及的是有为法。例如,初禅的定是欲界中加行努力所获得的结果,二禅的定是初禅中心力作用所获得的结果。
一种清净无漏的法,可以是有漏法的士用果。
“择灭”或“涅槃”被认为是士用果。但前面的定义不适用于涅槃,因为涅槃无生灭。因此,应当说,由于人的活动的力量,获得涅槃,涅槃是士用果。
那么,士用果和增上果有什么区别?
士用果与造作者相关。增上果,或与造作者有关,或与非造作者有关。例如,一个工匠造出一个作品,此作品便是工匠的士用果。如果一个作品不是工匠造出的,那么它就是增上果。
离系果
第五种果称作“离系果”(visaṃyoga-phala)。
五种果中,前四种果几乎都是庸俗的,谈世间现象的,第五种果是谈不庸俗的,是谈转凡成圣的。
《俱舍论》云:离系由慧尽。
由慧尽法,名离系果,灭故名尽,择故名慧,即说择灭名离系果。
离系,是通过智慧而获得的灭尽。
离开系缚,因为智慧达到了最顶点。离系果的本体不是有为法,是无为法。虽然,所有的世间果报都要由因缘所生,但离系果是例外:由着世间的因缘,可以产生一个出世间的成果。为什么可以这样?因为离系果是让人离开系缚、障碍,一旦离开这些,便脱离了世间因缘的轨迹,得到出世间的成果,得到无为法的果实。
现在看来,他生十五种因、缘、果的表格其实很简单。平时看经论,其中不能理解的知识词汇基本就这些。比如,阅读中碰到一句“因为前世造了某某因,现在得到某某异熟果”,可能便读不通了。但若明白“异熟果”是异处成熟之果,且是无记之果,记住这个便知异熟果是如此理解的,其实很简单。
掌握好这十五种因、缘、果法,便可知道,所谓“他生”,除外道数论派的神我、中观所讲无自性的因缘法外,所有因因果果的名相,都包含在其中。只要不是圣人,也不是数论派的神我外道,常人所理解的佛学概念都在这里。
破他生原颂
掌握好这些名相,继续学习月称论师破他生宗的方式。
有人可能觉得:“这十五种因、缘、果就是我们人间的真理,怎么能破呢?”月称论师在破时,被破一方的观点,往往是我们能接受或觉得应支持的观点。
前段时间,有位那烂陀寺的长老到中国来。长老是捷克人,出家前是捷克一著名高校老师,很著名的学者。他问:“梵文本的《入中论》中,并无‘应成派’与‘自续派’的说法,也没有所谓‘应成四理论’、‘自续派五理论’的说法,这是从何而来呢?”我回答说:“月称论师的原典中,实际并没有这样总结,没有使用这两个名词。事实上,进行总结乃至产生‘自续派’与‘应成派’名义的争论,是在西藏形成的。”
这里的学习,可能要打破某些陈规。比如,藏传佛教中破他生非常繁琐的应成四理论、自续五理论,我们可能不用。但不用这些理论,并不说明会回避月称论师本人的辩论模式。月称论师辩论的破除模式还会沿用,但会区分清楚:哪部分是西藏论师加给他的,哪部分是他自己的。
下面学习中,最好抱这种态度。从中可以看清,印度中世纪的大乘佛法与现在藏传佛教间,还是有颇多差异的。
他生因果论之荒谬结局

若谓依他有他生,火焰亦应生黑暗;
又应一切生一切,诸非能生,他性同。
这完全是针对他生论师的执著,揭示他生理论会产生的恶果:如果说依着实有的他体之因,能产生实有之果,那么火焰也应该能产生黑暗了。并且如果因果各有自体,因和果的自体就不同;那么除因以外其余的一切法(诸非能生),它们的自体也与果的自体不同,也就应当能生出这个果。所以从一切的因法,应该能产生一切的果法,因为因与非因的“他性”都是相同的。
首先,中观师对他们说:“你们不是说因果实有,而且互为他体,可以相生吗?那我将结果告诉你。”
中观师常劝坚持他生观点的论师放弃这一执著。让他们放弃自生观点,他们已放弃了。小乘的有部、经部,包括唯识宗,都放弃了自生观点,承认自生是无法成立的。
尤其小乘人,他们说:“自生完全没有作用,所以自生没道理;共生也没道理;无因生更恶劣,所以一起破除。但他生不能破,他生是唯一的因果关系。”
刚才说的十五种因、缘、果,有一共同基础:全是他生,因和果一定互为他体,以非常微妙的他体关系存在。有认为是同体的他体,有认为是同一处所的他体,有认为是因灭才有果的他体,有认为是因果同时存在的他体,有认为是因果同一类性质乃至相似的他体,有认为因果是完全不同类、不相似的他体……总之,彼此互为他体。
既然彼此互为他体,中观师说:
“你若说实有他体的因,能产生一个实有他体的果,那会发生什么情况呢?火焰能产生出黑暗。而且任何你想要或不想要的因,都能产生出一个相关或不相关的果,只要他们互为他体。”
这话虽有漏洞,但中观师先说出来。因为你没加必要条件进去,那我就按照你不加必要条件的这个前提,直接推出可能产生的荒谬结果。
在西藏,这称作“他称三相”,即是他人所承认的三种相。“他称三相之应成因”是应成派的四种理论之一。
怎么用呢?只要你说一个补充条件不具足的说法,我就利用这个补充条件还没补进来的漏洞,将你补充条件才能防御的恶果都揭示在前面——按你所说往下一推,必定会产生一些荒唐的结果。
因为他们要承认他体的因能产生另外一个果,中观师说:“‘彼此互为他体’是你唯一的前提条件,从此出发能产生出果。那么我就按‘彼此互为他体’的唯一前提,给你一个结果。比如,黑暗和火焰也彼此互为他体,按你的前提,它们也是因果。但你说它们能生吗?凡互为他体的都算因果,你同意吗?”
中观师说:“火焰亦应生黑暗,又应一切生一切。”这都是基于互为他体得到的结论。
当然,结论有讨论余地。他生论师说:“这是因为我的补充条件不够。”接着便拿出补充条件。
问难与救辩
由他所作定谓果,虽他能生亦是因,
从“一相续”“能生”生,稻芽非从麦种等。
坚持他生观点的论师补进一个条件:“我说的因果不是随便生的,而是要在‘同一相续’的条件下。
“如果果法是由他缘所作,那么这果法便必定是此因所生(果决定);如果此因能生出这果法,虽然是他体的关系,但也是这果法的因(因决定)。所以,只有这种特殊的‘他’才能有因果关系,并非凡是互为他体就有因果关系。必须是同一个相续所摄,并且是‘能生’的因,才能生出果来。”
范围一扩大便会有无穷麻烦,所以他们赶紧缩小范围:“我的范围只在‘同一相续’中。”
将范围马上压缩到豆种与豆苗的这种关系中:“在同一相续中,他体是可以生因果的。比如,稻子的芽不是从麦子的种产生的。为什么?因为它们不是同一相续。不是同一相续中的因能产生他体的果,我们也不同意。所以,同一相续的,才是所说的他体生的因果。稻芽只会从稻种中产生,麦芽只会从麦种中产生。”他生论师将条件约束到了同一个生灭的相续中。
当“同一相续”成为特定的条件,中观师又进行“破救”——他们挽救了一次,中观师继续破下去:
如甄叔迦麦莲等,不生稻芽不具力,
非一相续非同类,稻种亦非是他故。
中观师说:“你们说甄叔迦花、麦种、莲子等不能生出稻芽,是因为没有产生稻芽的能力,它们之间没有相似性、不在同一相续中。但在我看来,稻种和稻芽也不是‘同一相续’。既然都是他体,哪里会有这些区别呢?”
因果同时则不一相续,同一相续则绝非同时——他生无望成立
以上是概括地破除他生观点,下面具体从两方面破除。分别讨论因在前、果在后时与因果同时的他生理论不成立。先说因在前、果在后时的他生不成立:
芽种既非同时有,无他,云何种是他?
芽从种生终不成,故当弃舍他生宗。
中观师说:“种子和芽不可能同时存在,种子在时,芽还没长出来;芽长出来时,种子已经消耗掉了。如果与种子相对,芽是他体,与芽相对,种子是他体(所谓他体,都是二者相对而言的),那么,在没有芽这个‘相对者’的情况下,怎能说种子是他体?这样,也就不能证明芽从种子生。因此应当舍弃他生观点。”
果显时其因已灭,因在时其果尚无
中观师说,你们所说的他生根本不能成立。因为若要论“同一相续”,便有个条件:要同一事物在单一实体中存在。但芽和种实际并不满足此条件。
首先,从世间现见来讲,世间所有人都知道,稻子的芽和稻子的种不是一回事,等芽出来时,种早就没有了,这是世人可以现见的道理。所以,第一你不能满足世人现见的说法。世人的现见会认为,种和芽是两件事,因为芽出来时种就没有了,它们不是同一相续。
再往下,芽和种存在明显的时间差异。当芽长出一半后,与它同一相续的因便已消失。即将要长出的、未生的那部分芽,它还没出来时,与它同一相续的种子,作为因,有一半还存在着。
所以,这边存在时,那边就没有;那边存在时,这边就没有。“相续”的部分,在芽和种中根本找不到。
是不是都找不到?这是个交叉关系:凡你能看到的,它的因早就没了;凡你看不到的,它有一个因肯定还存在。你看不到的果,它的因现在还存在;你看得到的这个果,它的因已没有了。
生和灭之间是什么关系呢?正在生的,是从没有到有的正在产生;灭,是本来有向没有的地方在灭。芽和种之间,无法确立它们同一相续又有生灭关系。根本没有办法确立这两点同时存在。
因果同在时二者非因果,如秤之两头
犹如现见秤两头,低昂之时非不等,
所生、能生事亦尔。
印度有种两头都吊着的大磅秤。坚持他生观点的论师说:“就像秤的两头,将东西刚放上去,秤一下子一边高一边低,但是一边上升,一边下沉,这两个运动同时都在。我拿这个来形容芽种关系。
“被产生的芽与产生它的种子,二者就像秤的两头,能产生的因(灭去就像秤一端)沉下去,与此同时,被产生的果(生起就像秤一端)升起来。这样,种子和芽就像秤的两头,可以彼此互为他体。它们确实是同时,而表面看它们有个生灭的关系。”
设是同时,此非有。正生趣生、故非有,
正灭谓有、趣于灭,此二如何与秤同?
此生无作,亦非理。
中观师说:“秤的两头是同时有,它们的上升和下沉可以同时发生。如果种子与芽同时,那么秤的譬喻是成立的。但种子与芽并不能同时存在。因为,一个正在生成的事物(芽),只是趋向于生成,还不存在。一个正在消失的东西(种子),只是趋向于消失,却仍存在。这二者怎么能和秤比呢?所谓生,是从没有到有的过程;灭,是从有到没有的过程。而秤两头不是一边有一边没有,而是两边同时有。所以,这个譬喻不合理,无法表达芽和种是同一相续中发生着的生灭过程。这个譬喻与芽和种间的事实没有任何关系。”
他生论师又说:“种与芽虽然不同时,但‘种灭’‘芽生’仍然可以同时,生灭同时。种灭是芽生的因,所以可说‘从他生’。”
中观师破道:“所生的芽还没有产生时,‘生’的作用也不存在,因为‘作用’与‘事物’本身不能分离。‘生作用’的作者是芽,而芽又尚未产生。所依既然不存在,那么此能依之‘生’必定也不存在。‘生’既然没有,如何能与灭同时呢?因此,说生灭的作用同时是没有道理的。”
眼与境识虽同在,彼此全无“生”价值;故若因果同时,他生依然不成
眼识可有同时因,眼等想等而是他,
已有重有生何用?若谓彼过上已说。
中观师提出第二个具体反驳,证明他生论师执著的“因果同时存在的他生”也不成立:
刚才不是说找不到同时吗?只要是因果就不可能有同时,不可能找到同时存在的因果关系。从无到有,叫“生”;从有到无,叫“灭”。他生论师说:“现在找一个同时的因果关系给你看。”
同时的因果关系是什么?就是眼睛看东西。我的眼睛、眼识,还有对象。我在看东西时,一睁眼就看到了。眼识与对象应是既同时又互为他体。
但中观师说:“已有重有生何用?若谓彼过上已说。”如果说眼识的产生有眼根、作意、对象等同时的因,而且它们各有独立自体,那么眼识已经与对境同时存在了,又何必再产生?从因(对境)生果(眼识)就是没有意义的。如果你们说,眼识还没有存在(若谓彼过),是由于对境刺激才产生出来的,这样就是因在前、果在后,这种过失已经说过。此情况下,他生无法成立,你们还是放弃他生的执著吧!
因此,综合两种情况看,如果因和果彼此能构成他体,那么它们之间没有生成的意义,所以他生不成立;如果因和果有生成的意义,即因在前、果在后生出来,那么二者不能构成相互对待的他体关系,彼此不算他体,所以也谈不上“从他体生出”。因此,“他生”的说法是空洞的,无法成立。
月称论师高明就高明在这儿,举的例子都是现实生活中能找到的。他用中观的正见,契入这些能找到的事实中,让我们首先产生世俗意义上的理解,然后契入中观正见,这是一个至关重要的步骤。
总说四部宗派
表中列出的他生十五种因、缘、果(见表19-1 他生的因、缘、果元素总表),包含了对佛教所理解的因、缘、果的十五种法要。要想理解这些“法”的形成过程,需从法义上了解佛教的发展史。不要只数历史事件或看故事,要注意的是从释迦牟尼佛到我们现在,这些“法”是如何演化的。
首先是四部宗派的形成。
第一个派别是根本说一切有部,简称“有部”。
根据《异部宗轮论》记载,说一切有部是佛圆寂后三百年分出的:
三百年初有少乖诤,分为两部:一说一切有部,亦名说因部;二即本上座部,转名雪山部。
佛教分成大众部和上座部根本二部之后,约佛灭后三百年间,从上座部又分出说一切有部等十一个部派。
有部这个宗派为什么会形成呢?只因当时大德们为了维护佛教最为纯净的传承教义,为了与一些想改变佛教教义的人作斗争。
第二个派别是经量部。
经量部比较有新思想。他们在原始的佛教教义基础上,融合大量大乘佛教的知识与智慧,发展了根本说一切有部,将有部的一些禁忌逐渐放开,将他们的教义作了相应修改。
经量部的发展是逐渐走向大乘的,可说是到大乘的过渡宗派。很明显,它与根本说一切有部拉开了距离,但并非没有根据,而是佛教发展中一个必然结果。
为什么说必然?一步步了解教义的发展史后便会知道。
第三个派别是唯识宗。
唯识宗还可分得更细。此处的中观学习,涉及的唯识宗有两种。
第一种唯识宗顺应有部的理论,称作“随理唯识”。它是顺应最为严格的小乘的唯识宗。
第二种唯识宗,称作“顺经部派唯识”,顺应比较倾向大乘的小乘的唯识宗。
也可以说,两个唯识宗是在两个小乘宗派的基础发展出来的,所以称作“随理派的唯识”和“顺经部派的唯识”。
第四个派别是中观。
中观派其实也分成了内、外二宗。敦珠仁波切《四部宗义释》云:
中观宗分二:外宗、内宗。外宗说无体性,属粗品;内宗说了义大中观,属细品。外宗复分为二:中观自续派(Svātantrika Mādhyamika)、中观应成派(Prāsaṅgika Mādhyamik)。
中观分成内中观和外中观,外中观又分为自续派和应成派(清辨论师、静命论师等属自续派;龙树菩萨、佛护论师、月称论师等属应成派)。这点以后会具体讲。
这里的学习不分那么细,只要知道大致有四部:有部,经量部,唯识,中观。从这四部分学习,将很快了解中观的方法与本体论到底是怎样的。
第一次经典结集
四部典籍的形成,也是四部宗派的形成过程,而此过程又与佛教经、律、论三藏的四次结集有关。
首先是根本说一切有部的形成,这与释迦牟尼佛的圆寂有关。
佛圆寂前说了《涅槃经》,讲述了僧团将来应如何发展、如何管理,僧团与居士弟子间应如何交流、如何参学。虽然提出这些要求,但后来还是出了问题。佛圆寂不久,问题便已显现。
佛灭后三个月(《大唐西域记》卷九说第一次结集在佛灭后三个月),在王舍城,阿阇世王作外护,在毗婆罗山旁的七叶窟建立了一个很大的精舍,迦叶尊者作主持,集合五百位阿罗汉进行第一次结集(《大智度论》卷二说有千人在七叶窟结集),史称“第一次经典结集”。
阿阇世王的结集有个要求:将佛说的所有经典全部结集到一起,以后不能再随意窜改文意,而且以后佛教的僧团要顺这一大方向发展。
首先,由优波离尊者背诵出佛所说的律藏,其次由阿难诵出经藏。持诵每部经典时,迦叶尊者向持诵者提问,持诵者回忆,然后经大会批准方成定本。在结集过程中,便发现有了漏洞。
关于释迦牟尼佛遗嘱中,杂碎戒是否可以舍、随方毗尼该如何安排,这些问题阿难尊者不能确定。只要问题一留下,便埋下了第二次结集的伏笔:既然第一次解决不了,便尽所有人的力量,搜集更多证据进行第二次。
结集过程中,阿难、迦叶等诸大尊者都参与了。迦叶尊者凭借自身威信,使其中大小是非都化险为夷、化为乌有了,但结集完成后还是出了一件事。
当时有一位叫富兰那的大尊者,与迦叶尊者辩论律藏与经藏的问题。富兰那尊者与富楼那尊者不是一个人,富楼那尊者在佛的弟子中善于说法,而富兰那尊者是释迦牟尼佛剃度出家的第七人,可想而知,在当时僧团中有多大威信。虽然迦叶尊者掌握着衣钵,威信很高,但第一次结集后,富兰那尊者仍然认为有问题。一结集完,富兰那尊者便带领五百位比丘来到王舍城,与迦叶尊者辩论律藏和经藏的问题。
富兰那尊者说:“我亲自从佛那里听到教诫:我们吃东西,自己伸手取食,不必从人受;若见到树果,可以自己取来吃;得到果实,如果没有净人为净,自己除掉果核就可以吃了……”总共提了七件事(一说为八件事)。
但依第一次结集的律藏,犯此七事,均为突吉罗(恶作)罪。
这些意见提到迦叶尊者面前,已经非常激烈,因为富兰那尊者的意见也是佛亲口对他说的。他说:“我绝不妄语,我在佛身边也有很多年,是佛亲手剃度的第七位比丘。你们如此结集,虽然口径一致,但不符合我听到佛亲口说的法。”
其实这里有一个问题:佛的此种开缘,很可能是在二转或三转法轮中说的。二转和三转法轮的法要,很多是大乘典籍,而他们的这次讨论,可以说基本只是讨论初转法轮的律藏,初、二、三转法轮法义的归类工作,当时并没有做得很妥善。
因此,这个争论在当时肯定没有结果。因为迦叶尊者的权威性,富兰那尊者最后放弃了。但讨论、疑异依然存在,这种疑异逐渐就隐藏下来。后来,发生了另一件事,促成了佛教的第二次经典结集。
后来的经典结集
第二次经典结集史称“七百结集”,是一次大辩论会,用现代话说便是一次大“论坛”。这次也是帝王作功德主,出钱做“论坛”。据原始记载,这次来的大人物有七百位,比前一次还多。这次大辩论没有选举“主席”,谁辩论赢了谁就是主席。
辩论的问题有“角盐净”、“二指净”等十个问题。
佛灭后一百年,吠舍离城的比丘放松了某些戒律,他们提出十项革新:第一,可以用角器保存盐等,以备日后使用。第二,日中以后,日晷的影子移动两指宽,仍可以进食。乃至第十,可以接受居士的金银布施。
对当时最保守的长老来讲,这是“十事非法”(这十件事情是非法的),一定要灭除。但若辩论不过,经论依据不足,还不能灭除。所以围绕“十事非法”进行的第二次大辩论会,便是第二次经典结集(由于集会因缘,对经律进行第二次的结集)。这次辩论,也是形成一个简单结论就停下了,并无统一意见。
第二次结集导致了分裂,在此之前,佛教和合共住,即便有不同的寺院和僧团,也无派系之别。这次结集讨论了吃盐、和合共住、受金钱供养等问题,是以僧团比丘的生活细节为主产生的辩论。这些辩论埋下了伏笔,表面看是生活细节问题,实际直接牵扯到比丘证果后的生活状况。比如,比丘证阿罗汉果之前与之后在生活细节上的需要。看起来都是小事,实际背后隐藏着更大的问题。
第三次经典结集在佛灭后二百三十六年。护法是阿育王,他的信仰非常虔诚。他曾供养数万比丘斋饭,修建众多寺院,供养八万四千座佛舍利塔。虽然阿育王早年曾破坏佛教,但他后来信仰佛教时,甚至供养行为上不能为佛教增光的临时冒充比丘的人。“不看佛面看袈裟”,只要穿上僧装,乃至大量冒充僧人的乞丐,在他供养的场合都能得到丰厚的利益。
阿育王经过长期的供养,产生一个疑惑:“在我的诸多供养中,经常发生问题。你们既然无法管理好僧团,那么能不能来讨论一下:对于混迹在僧团中的假僧人,我该不该供养?可不可以将这个问题作为本次结集的辩论主因?”当时的长老们同意了,而且也想通过这一辩论,解决其他的相关问题。
假僧人该不该供养的问题,现在佛教界条件还不够完善,还没有勇气讨论这个问题,但那时已讨论了。有人借佛教名义挣钱,有人借佛教名义混饭,这种人随僧团一起进出时,也无法调查他们的原始身份。因为大家都是外来的,都是敞开的,想来住就住;而且僧团间彼此独立,这边赶走了,到那边还能接着骗。对这种人,应该采取什么方式通报?居士该不该供养他们?供养他们有没有功德?这成为第三次结集的主因。
僧团本想通过第三次结集,将第二次结集遗留的“十事非法”问题加以解决,然后将第一次结集时富兰那尊者的问题也一并解决。结果这次辩论,不仅该不该供养假僧人的问题没解决,前面所有的问题都叠加起来了,变成了一次巨大的辩论会。本来只是上座长老与大众部年轻僧人之间的辩论,这次分裂成了十几个部派。此时没有像《大毗婆沙论》一样,集合众多经典的精要,组合成一部论来立宗,十几个部派都没有这样独立的论典,但宗派已然形成。
据说当时提出的不同意见共有一千条,包括五百条反面意见、五百条正面意见。实在没办法,伏笔都留下了,一千条意见都做好记录,留待下次解决。
第三次结集后,留下了十余个派别与一千条意见,于是促成了佛灭度后的第四次结集。
过了很久,大约在佛灭后四百年,进行了第四次结集。迦腻色迦王作护持,汇集迦湿弥罗国(即今克什米尔)的五百阿罗汉,结集三藏,并加以解释。这是一次更巨大的“学术讨论会”,也可说是一次更猛烈的辩论会。这次辩论更无法统一,因为是在十余个部派基础上进行的大辩论,争论双方都是非常厉害的高手。
这是四次经典结集。
四次经典结集,逐渐地完成了小乘的经量部和根本说一切有部独立论典依据的成型。
-----------------------------------------------------------------------------------------------------------------
-----------------------------------------------------------------------------------------------------------------
欢迎投稿:307187592@qq.com news@fjdh.com
QQ:437786417 307187592 在线投稿
2.佛教导航欢迎广大读者踊跃投稿,佛教导航将优先发布高质量的稿件,如果有必要,在不破坏关键事实和中心思想的前提下,佛教导航将会对原始稿件做适当润色和修饰,并主动联系作者确认修改稿后,才会正式发布。如果作者希望披露自己的联系方式和个人简单背景资料,佛教导航会尽量满足您的需求;
3.文章来源注明“佛教导航”的文章,为本站编辑组原创文章,其版权归佛教导航所有。欢迎非营利性电子刊物、网站转载,但须清楚注明来源“佛教导航”或作者“佛教导航”。



