沈阳市宗教与社会和谐专题调研
沈阳市宗教与社会和谐专题调研
任桂芳
党的十六届六中全会提出“发挥宗教在促进社会和谐方面的积极作用”,党的十七大提出“发挥宗教界人士和信教群众在促进经济社会发展中的积极作用”,并将“全面贯彻党的宗教工作基本方针,团结信教群众为经济社会发展作贡献”写入党章。这些要求有着一致的精神实质,是对引导宗教积极适应社会主义社会这一党的宗教工作基本方针重要层面的延展。着力加强引导和规范,更好地发挥宗教在促进社会和谐方面的积极作用,是新时期新阶段深入贯彻党的宗教工作基本方针的需要。
沈阳市是东北重要城市,宗教历史久远。全市有宗教活动场所280处、信教群众40佘万人,是现代化新型城市发展中的有益资源和重要力量。为深入贯彻党的宗教工作基本方针、认真落实中央关于宗教工作的新精神新指示,更好地发挥宗教的积极作用,全面做好新时期的宗教工作,服务和谐社会建设,笔者对沈阳市宗教适应社会、服务社会的思路、途径、做法做了深入调研。
一、调研主题
为明确思路、突出主题,确保调研工作取得实效,我们紧紧围绕“宗教与社会和谐”这一核心议题,从如下四个方面开展调研。1.民众(包括信教群众和不信教群众)对宗教服务社会、适应社会的态度和看法。2.宗教教义思想、宗教文化传统中包含的和谐因素。3.从宗教自身发展的角度探讨宗教与社会和谐的辩证关系。4.结合实地调研、工作考察,探讨宗教促进社会和谐的可行途径和做法。
二、调研方法
结合调研主题和目的,我们吸纳我市7名宗教教职人员参与,专门成立了调研组。调研组从9月份开始,利用近两个月时间,采取问卷调研、田野走访、会议座谈、实地考察等多种方式,就调研主题向沈阳市部分宗教教职人员、信教群众、不信教群众广泛了解情况,并赴兄弟省市进行了工作考察和学习交流。
(一)问卷调查
根据调研对象的不同,将有关问题设计成三类问卷,分别由宗教教职人员、信教群众、不信教群众来论述或回答。突出了问卷的针对性和适用性,力求客观全面地了解不同群体对宗教服务和谐社会建设问题的态度和看法。
教职人员问卷。对宗教教职人员的问卷调查,采取重点选择、抽样调查方式,主要选择了那些宗教学识较好的教职人员作为被调查对象,共调查了5大宗教的23名教职人员。问卷围绕既定的调查题目提出问题,着重要求宗教教职人员对宗教文化中的积极因素进行系统概括和论证,并就宗教促进和谐社会建设应采取的方式和途径提供意见和建议。
信教群众问卷。对信教群众的问卷调查,采取抽样方式进行,由5大宗教各抽选100—200名信教群众回答问卷,共发放问卷900份,回收有效问卷872份。问卷主要由选择性判断问题构成。问卷收回后, 由课题组进行了全面的统计分析。
不信教群众问卷。对不信教群众问卷调查,采取抽样调查方式进行,同时尽量兼顾社会代表面。共对街道普通公民、政府机关干部、大专院校师生等发放问卷850份,回收有效问卷824份。问卷设计和答题方式与普通信教群众相同。
(二)走访调查
在问卷调研的同时,课题组以实地走访形式开展了辅助性调查。主要是走访了部分专家学者、市政府参事室参事、部分宗教活动场所等,就有关问题进行深入了解。这方面的调查侧重考虑两点:一是希望通过对前两者的调查,获得“宗教促和谐”工作思路上的启发;二是希望通过对宗教活动场所的调查,了解当前宗教界的有关想法及在“宗教促和谐”方面采取的积极有益的途径和做法。
(三)座谈调查
主要是组织沈阳市有代表性的等15位宗教教职人员(包括个别宗教界上层人士)进行专题座谈,目的是希望通过开放式的座谈,充分了解宗教界的意见和建议,并通过各宗教之间的交流探讨、学习启发,共同为发挥宗教在促进社会和谐方面的积极作用谏言献策。同时,也深入了解宗教界自身存在的矛盾和问题,积极探讨解决问题、克服困难的方法。
(四)考察学习
为确保调研工作取得实效,调研工作开始前,调研组经多方面了解,选择南方几个在发挥宗教积极作用促进社会和谐方面工作做得比较好的兄弟省市,进行专门的交流学习和工作考察,在有关省市宗教工作部门的支持和协助下,深入实际,系统地了解了它们已经开展的工作情况以及相关的经验教训。
三、统it分析
在所有调查结束后,调研组对所有材料进行了系统的归纳和整理,剔除有关数据、资料中的不切合实际、与调研题目关联性差、答案自相矛盾等一些存在问题的材料后,对有效问卷和材料进行了分析和总结,得出如下具有普遍性的结论:
(一)宗教应当服务社会、促进社会和谐。尽管“积极引导宗教与社会主义社会相适应”、 “发挥宗教界人士和信教群众在经济社会发展中的积极作用”等提法已经上升为中央精神、形成为普遍共识,但在基层群体和基层工作中,对中央精神的学习领会程度的高低,会直接影响到有关精神的贯彻落实。尤其在宗教促进社会和谐、服务社会等问题的一些具体方面,还需要进一步深入开展调查。鉴于此,课题组首先通过调查数据分析比较客观清晰地了解了不同的社会群体对“发挥宗教在促进社会和谐方面的积极作用”等相关问题的态度和看法,以便了解情况、摸清底数,为日后的实践工作打下坚实基础。通过分析发现,被调查者对宗教服务社会、适应社会问题有较高比例的一致意见,普遍认为宗教应当积极适应社会、服务社会,并一致表示宗教能够在促进社会和谐方面发挥积极作用(见附表1);大部分被调查者认为,沈阳市在引导宗教服务社会方面已经取得了一定的成绩,积累了一定的经验,但仍有努力的空间;部分被调查者认为,提高宗教教职人员素质,是发挥宗教在促进社会和谐方面的积极作用的重要方面(见附表
(二)宗教文化中包含积极因素。在此次调研中,学者、参事、宗教教职人员等在宗教文化所蕴含的积极因素等问题上论述较多,其中多数人认为人类社会的很多道德规范、生活习惯、思维方式等,都来源于宗教并深受其影响;宗教的传统、道德、教义、戒律等方面都包含一定的有益内容,充分挖掘和弘扬宗教文化中的积极内容,可以为构建社会主义和谐社会做出积极贡献:社会的发展,需要弘扬中华民族的优秀宗教文化传统,尤其在当前繁荣社会主义文化市场、复兴民族优秀文化等伟大工程中,更应该注重对优秀宗教文化传统的吸收和借鉴,不应执意以“宗教即唯心”宋界定文化的优劣。其他被调查者对宗教文化的看法也有着较为一致的倾向性意见,普遍认为宗教文化中包含大量和谐因素,优秀的宗教文化可以促进社会主义和谐社会的建设(见附表2)。
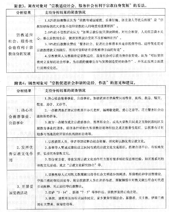
(三)宗教积极适应并促进社会和谐,也有利于宗教自身的发展。调查结果显示,多数被调查者认为,发挥宗教在促进社会和谐方面的积极作用,是宗教与社会发展辩证关系的两个方面,既顺应宗教发展的规律、符合社会和时代发展的要求,体现了宗教的价值,也有利于宗教自身的健康有序发展(见附表3)。宗教教职人员更多从宗教自身生存和发展的角度进行正反方面的阐述,认为宗教适应、服务社会是社会发展和时代进步对宗教提出的要求,也是宗教自身存在发展的需要;普通信教群众、不信教群众多赞同宗教积极适应并促进社会和谐是宗教得到社会尊重的主要原因,是信仰者践行宗教教义的博爱、慈善等思想的重要表现,也是宗教社会价值的重要体现。
(四)宗教促进社会和谐方面积极可行的做法。从调查情况看,人们普遍对宗教济世助人、善良诚信等传统的认同度最高,而一些学者、宗教教职人员更注重倡导发挥宗教文化作用。宗教服务社会、促进社会和谐的具体做法很多,通过统计,基本可以概括为:热心社会公益慈善事业,发挥优秀宗教文化的作用,宗教界开展爱国爱教活动等(见附表4)。
四、结论与建议
通过调查与分析,我们认为,要做好新时期的宗教工作,切实使宗教这支重要力量更好地服务于沈阳的经济社会发展,促进和谐沈阳建设,必须在认真总结已有工作经验教训的基础上,继续加大对宗教界的支持和引导力度,注重对宗教教职人员的教育培养,积极探索发挥宗教积极作用的方法途径,借鉴兄弟省市比较成功的经验和作法,丰富工作思路,拓展工作渠道,挖掘潜在力量,将“发挥宗教在促进社会和谐方面的积极作用”的工作抓实做好。
(一)加大对宗教界的引导力度。可以看出,宗教积极服务社会,不是可做可不做的事,也不是自愿不自愿的事,而是必须要做好的工作。当前,中央对宗教工作作出的一系列新精神新指示,不仅对宗教工作提出了新要求,也为我们做好宗教工作、发挥宗教积极作用提供了新机遇。作为基层宗教工作部门,我们必须将有效引导宗教服务社会作为做好宗教工作的必要条件,在这项工作上多研究、多部署、多投入力量,要有具体的工作任务,制定具体的工作目标;要加强对宗教界的宣传、组织、号召,提供更多的支持,提高宗教界自觉服务社会、利益人群的意识。
(二)加强对宗教教职人员的培养。宗教教职人员是联系政府与广大信教群众的桥梁和纽带,是信教群众思想与行动的引导者。他们对宗教适应社会、服务社会的认识,将一定程度地体现在教务活动中,对广大信教群众产生深刻影响。以往工作中,沈阳宗教界在回报社会方面做出了贡献、取得了成绩,但在此次调研中,调研组发现沈阳市宗教教职人员中也存在一些需要逐步解决的问题。如:一些教职人员虽然对发挥宗教积极作用有比较深刻的认识,但却没有具体的切实可行的方法和途径,一些做法还需要规范:部分宗教教职人员对发挥宗教积极作用的认识比较肤浅、模糊,甚至存在误解,等等。这说明,一些教职人员对宗教适应社会、服务社会的重要性的认识还不到位,其促进社会和谐的积极因素还没有充分有效地发挥。
因此,基层宗教工作部门要进一步加强引导和支持力度,寓管理于服务之中,为更加有效地发挥宗教促进社会和谐的积极作用提供服务、搭好平台。要坚持对宗教教职人员进行爱国主义教育、思想教育、政策教育、实事教育等,搭建互相学习、共同研讨的平台和机会;要注意发挥有影响的宗教界人士的表率作用,通过积极有益的活动去正面影响广大信教群众,将宗教界人士和信教群众的注意力转移到关注大众疾苦、服务社会和谐等方面;要着力加强对爱国宗教团体的支持和引导,使其更好地发挥党和政府联系宗教界人士和信教群众的桥梁纽带作用,在服务社会工作中有所作为;要加强宣传力度,使宗教教职人员深刻认识到宗教适应社会、服务社会的重要性和必要性,继续弘扬爱国爱教、团结进步、服务社会的优良传统,为社会主义和谐社会做贡献。
(三)建立相关机制,整合五大宗教优势力量。目前,各宗教服务社会、开展公益慈善事业的积极性比较高、愿望比较强烈、资源也比较丰富,要更好地引导宗教发挥服务社会的积极作用,政府工作部门必须认真研究制定宗教服务社会的有关规范,为发挥宗教促进社会和谐的积极作用提供法律和制度保障。
由于不同的宗教文化氛围以及地区经济发展差异等原因,沈阳市宗教界服务社会的能力相对有限,服务社会的方式方法也需要进一步探索,总体上与浙江、广东、福建等南方省市存在差距。在目前的条件下,我们可以整合五大宗教的力量,建立可行的合作机制,在宗教服务沈阳社会公益慈善事业方面有所建树,树立宗教界良好形象。同时,积极向这方面工作做得比较好的兄弟省市学习,借鉴他们的经验,结合我们的工作实践,逐步探索更加有效的发挥宗教积极作用的途径。
(四)着力发挥个别大型宗教活动场所的优势。宗教活动场所是信教群众举行宗教活动,满足其宗教生活需要的场所,是宗教教职人员履行教职、服务信教群众的场所,因而也凝聚和吸纳了丰富的社会资源,具备了较强的投身公益慈善活动的基础和条件。为此,可以选择那些信徒较多、影响较大的寺观教堂,如我市佛教的慈恩寺、基督教的东关教堂、道教的太清宫等,发挥他们的优势,以场所的名义成立松散的慈善性组织,吸收热心公益慈善事业的社会各界人士加入,调动、发挥他们的积极性,蓄积力量,组织开展下乡义诊、扶贫济困等各种活动。慈善性组织要单独立帐、单独设立慈善专用的功德箱、奉献箱,要定期公开帐目,要积极组织活动,形成工作机制。操作中,大型场所还可以通过自身影响,取得其它场所的支持,如发挥基督教“以堂带点”的作用,东关教堂可以号召所带的活动点支持或参预教堂的有关工作。
(五)深入开展和谐寺观教堂创建活动。2009年开始,国家宗教局号召在全国宗教界广泛开展和谐寺观教堂创建活动,这项活动得到各全国性宗教团体的支持。和谐寺观教堂创建活动的内涵很丰富,其中宗教界积极服务社会、促进社会和谐等工作的开展情况,就是一项衡量宗教活动场所是否达到和谐寺观教堂标准的主要指标。要深入开展和谐寺观教堂创建活动,并利用这一有利契机将我们的有关工作安排结合到这项活动中来实现,减少工作阻力和难度。工作中,对宗教界不仅要号召和建议,还要提出有关要求和标准:不仅要引导宗教界自发、自觉地开展活动,还要督促、组织宗教界尽心、尽力地完成有关工作。
(六)加强调研,广泛学习外地经验。发挥宗教界的积极作用,引导宗教界服务社会、促进社会和谐,所采取的方式、途径、作法很重要,往往决定工作的成效。好的方式途径既便于政府引导,又使宗教界乐于接受,可以达到事半功倍的效果。因此,要在自身积极探索宗教适应社会有效途径的同时,加强调查研究,广泛学习其他省市的经验,并分析改造,消化吸收,逐步形成切合实际、合理有效、基本固定的做法,形成发挥宗教在促进社会和谐方面积极作用的长效机制。
总之,中央关于“发挥宗教在促进社会和谐方面的积极作用”、 “发挥宗教界人士和信教群众在促进经济社会发展中的积极作用”、“全面贯彻党的宗教工作基本方针,团结信教群众为经济社会发展作贡献”等一系列新精神为新时期宗教工作指明了方向、提出了要求,也为发挥宗教界的积极作用、进一步促进宗教与社会主义社会相适应提供了良好机遇。对于基层宗教工作部门和宗教界来说,这是一项非常重要的工作,也是一个非常重大的课题,还需要在实践中不断地探索。
(作者单位:沈阳市民族宗教事务局)
来源:《宗教世界》2010年第2期



欢迎投稿:307187592@qq.com news@fjdh.com
QQ:437786417 307187592 在线投稿
2.佛教导航欢迎广大读者踊跃投稿,佛教导航将优先发布高质量的稿件,如果有必要,在不破坏关键事实和中心思想的前提下,佛教导航将会对原始稿件做适当润色和修饰,并主动联系作者确认修改稿后,才会正式发布。如果作者希望披露自己的联系方式和个人简单背景资料,佛教导航会尽量满足您的需求;
3.文章来源注明“佛教导航”的文章,为本站编辑组原创文章,其版权归佛教导航所有。欢迎非营利性电子刊物、网站转载,但须清楚注明来源“佛教导航”或作者“佛教导航”。



