中国佛学院2014年博士研究生班招生 旨在培养佛教栋梁
发布时间:2014年09月04日
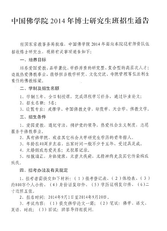
经国家宗教局批准,中国佛学院2014年面向中国佛学院现有师资队伍招收博士研究生,旨在培养爱国爱教、品学兼优、学修并重的研究型、复合型的高层次人才,造就热爱佛教事业,能够担当教学研究、文化交流、寺院管理等弘法利生重任的佛教栋梁。招生要求具有佛学院,或在其它社会大学研究学历、年龄在40岁左右,出家时间不少于5年,受过具足戒的青年僧人。具体招生通告如下:


标签:
没有相关内容
欢迎投稿:lianxiwo@fjdh.cn
------------------------------ 权 益 申 明 -----------------------------
1.所有在佛教导航转载的第三方来源稿件,均符合国家相关法律/政策、各级佛教主管部门规定以及和谐社会公序良俗,除了注明其来源和原始作者外,佛教导航会高度重视和尊重其原始来源的知识产权和著作权诉求。但是,佛教导航不对其关键事实的真实性负责,读者如有疑问请自行核实。另外,佛教导航对其观点的正确性持有审慎和保留态度,同时欢迎读者对第三方来源稿件的观点正确性提出批评;
2.佛教导航欢迎广大读者踊跃投稿,佛教导航将优先发布高质量的稿件,如果有必要,在不破坏关键事实和中心思想的前提下,佛教导航将会对原始稿件做适当润色和修饰,并主动联系作者确认修改稿后,才会正式发布。如果作者希望披露自己的联系方式和个人简单背景资料,佛教导航会尽量满足您的需求;
3.文章来源注明“佛教导航”的文章,为本站编辑组原创文章,其版权归佛教导航所有。欢迎非营利性电子刊物、网站转载,但须清楚注明来源“佛教导航”或作者“佛教导航”。
2.佛教导航欢迎广大读者踊跃投稿,佛教导航将优先发布高质量的稿件,如果有必要,在不破坏关键事实和中心思想的前提下,佛教导航将会对原始稿件做适当润色和修饰,并主动联系作者确认修改稿后,才会正式发布。如果作者希望披露自己的联系方式和个人简单背景资料,佛教导航会尽量满足您的需求;
3.文章来源注明“佛教导航”的文章,为本站编辑组原创文章,其版权归佛教导航所有。欢迎非营利性电子刊物、网站转载,但须清楚注明来源“佛教导航”或作者“佛教导航”。



